#include <webclient.h>
 | 
| void  | clear_error () | 
|   | 
| void  | set_default_header (const Request &url, Post const *post, const RequestOption &opt) | 
|   | 
| std::string  | make_http_request (const Request &url, Post const *post, const WebProxy *proxy, bool https) | 
|   | 
| void  | parse_http_header (char const *begin, char const *end, std::vector< std::string > *header) | 
|   | 
| void  | parse_http_header (char const *begin, char const *end, Response *out) | 
|   | 
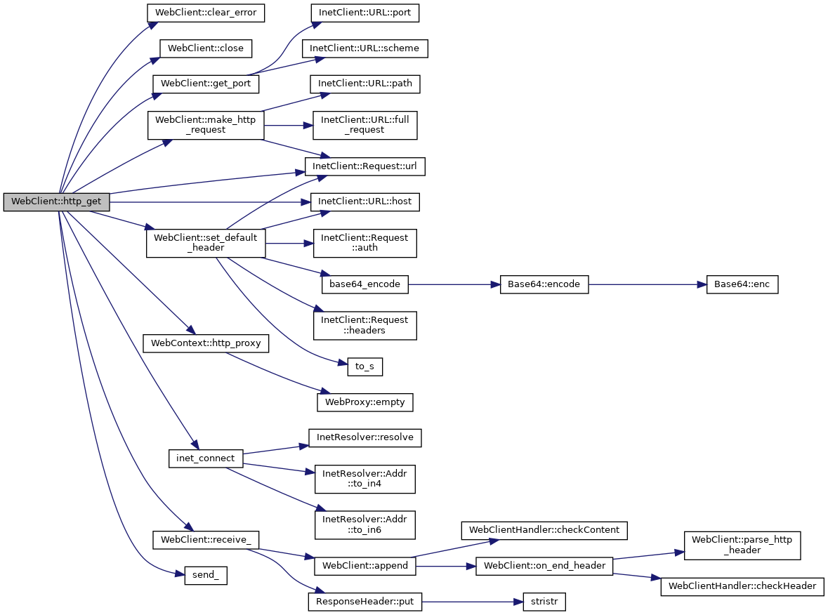
| bool  | http_get (const Request &request_req, Post const *post, RequestOption const &opt, ResponseHeader *rh, std::vector< char > *out) | 
|   | 
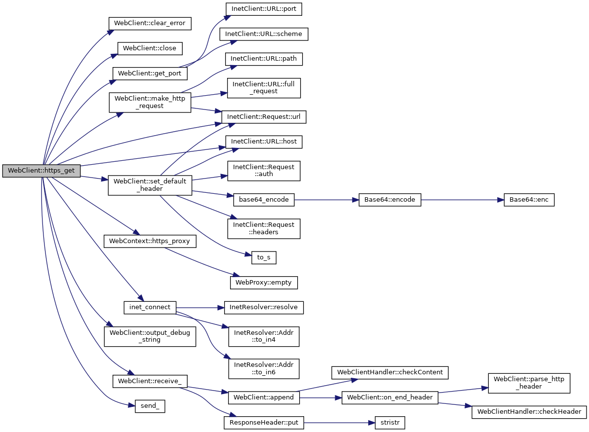
| bool  | https_get (const Request &request_url, Post const *post, RequestOption const &opt, ResponseHeader *rh, std::vector< char > *out) | 
|   | 
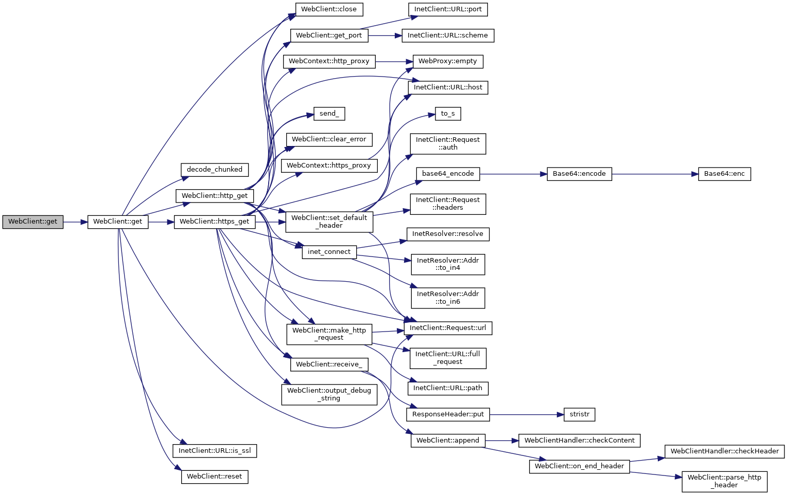
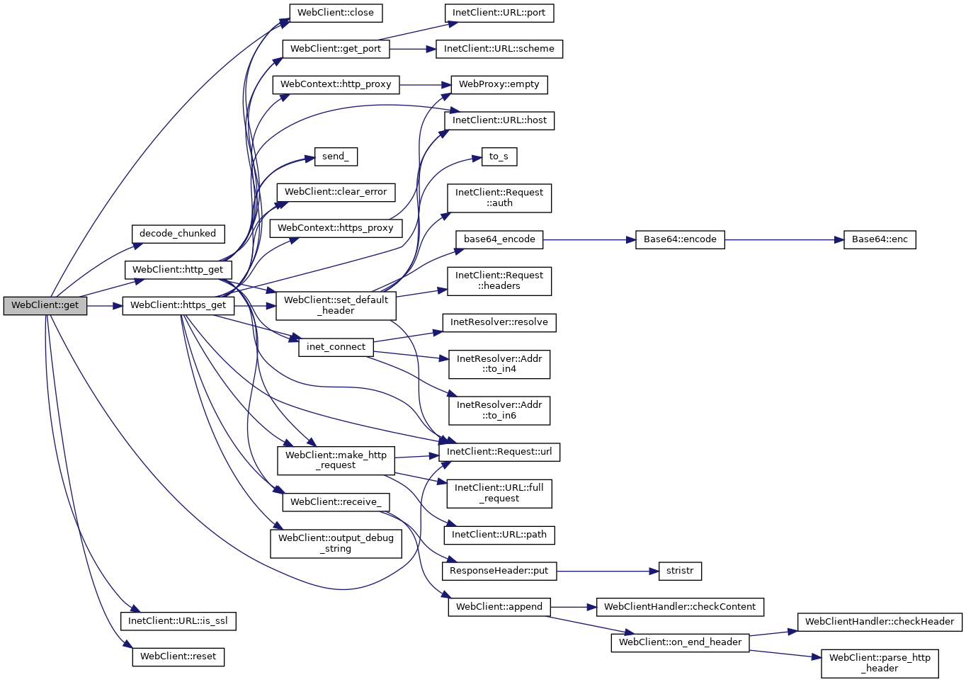
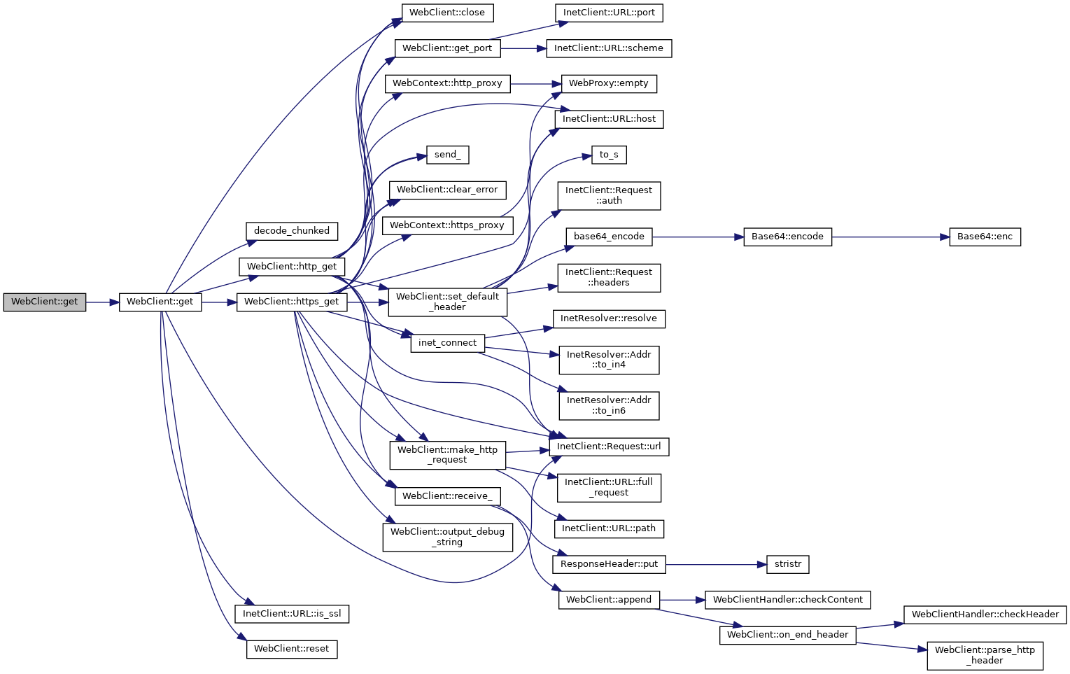
| bool  | get (const Request &req, Post const *post, Response *out, WebClientHandler *handler) | 
|   | 
| void  | append (char const *ptr, size_t len, std::vector< char > *out, WebClientHandler *handler) | 
|   | 
| void  | on_end_header (const std::vector< char > *vec, WebClientHandler *handler) | 
|   | 
| void  | receive_ (const RequestOption &opt, std::function< int(char *, int)> const &, ResponseHeader *rh, std::vector< char > *out) | 
|   | 
| void  | output_debug_string (char const *str) | 
|   | 
| void  | output_debug_strings (const std::vector< std::string > &vec) | 
|   | 
| void  | reset () | 
|   | 
◆ HttpVersion
| Enumerator | 
|---|
| HTTP_1_0  |  | 
| HTTP_1_1  |  | 
 
 
◆ WebClient() [1/2]
◆ ~WebClient()
      
        
          | WebClient::~WebClient  | 
          ( | 
           | ) | 
           | 
        
      
 
 
◆ WebClient() [2/2]
◆ add_header()
      
        
          | void WebClient::add_header  | 
          ( | 
          std::string const &  | 
          text | ) | 
           | 
        
      
 
 
◆ append()
  
  
      
        
          | void WebClient::append  | 
          ( | 
          char const *  | 
          ptr,  | 
         
        
           | 
           | 
          size_t  | 
          len,  | 
         
        
           | 
           | 
          std::vector< char > *  | 
          out,  | 
         
        
           | 
           | 
          WebClientHandler *  | 
          handler  | 
         
        
           | 
          ) | 
           |  | 
         
       
   | 
  
private   | 
  
 
 
◆ checkip()
  
  
      
        
          | std::string WebClient::checkip  | 
          ( | 
           | ) | 
           | 
         
       
   | 
  
static   | 
  
 
 
◆ cleanup()
  
  
      
        
          | void WebClient::cleanup  | 
          ( | 
           | ) | 
           | 
         
       
   | 
  
staticprivate   | 
  
 
 
◆ clear_error()
  
  
      
        
          | void WebClient::clear_error  | 
          ( | 
           | ) | 
           | 
         
       
   | 
  
private   | 
  
 
 
◆ close()
      
        
          | void WebClient::close  | 
          ( | 
           | ) | 
           | 
        
      
 
 
◆ content_data()
      
        
          | char const  * WebClient::content_data  | 
          ( | 
           | ) | 
           const | 
        
      
 
 
◆ content_length()
      
        
          | size_t WebClient::content_length  | 
          ( | 
           | ) | 
           const | 
        
      
 
 
◆ content_type()
      
        
          | std::string WebClient::content_type  | 
          ( | 
           | ) | 
           const | 
        
      
 
 
◆ error()
◆ get() [1/2]
◆ get() [2/2]
◆ get_port()
  
  
      
        
          | int WebClient::get_port  | 
          ( | 
          URL const *  | 
          url,  | 
         
        
           | 
           | 
          char const *  | 
          scheme,  | 
         
        
           | 
           | 
          char const *  | 
          protocol  | 
         
        
           | 
          ) | 
           |  | 
         
       
   | 
  
staticprivate   | 
  
 
 
◆ header_value() [1/2]
      
        
          | std::string WebClient::header_value  | 
          ( | 
          std::string const &  | 
          name | ) | 
           const | 
        
      
 
 
◆ header_value() [2/2]
  
  
      
        
          | std::string WebClient::header_value  | 
          ( | 
          std::vector< std::string > const *  | 
          header,  | 
         
        
           | 
           | 
          std::string const &  | 
          name  | 
         
        
           | 
          ) | 
           |  | 
         
       
   | 
  
staticprivate   | 
  
 
 
◆ http_get()
◆ https_get()
◆ initialize()
  
  
      
        
          | void WebClient::initialize  | 
          ( | 
           | ) | 
           | 
         
       
   | 
  
static   | 
  
 
 
◆ make_application_www_form_urlencoded()
  
  
      
        
          | void WebClient::make_application_www_form_urlencoded  | 
          ( | 
          char const *  | 
          begin,  | 
         
        
           | 
           | 
          char const *  | 
          end,  | 
         
        
           | 
           | 
          WebClient::Post *  | 
          out  | 
         
        
           | 
          ) | 
           |  | 
         
       
   | 
  
static   | 
  
 
 
◆ make_http_request()
  
  
      
        
          | std::string WebClient::make_http_request  | 
          ( | 
          const Request &  | 
          url,  | 
         
        
           | 
           | 
          Post const *  | 
          post,  | 
         
        
           | 
           | 
          const WebProxy *  | 
          proxy,  | 
         
        
           | 
           | 
          bool  | 
          https  | 
         
        
           | 
          ) | 
           |  | 
         
       
   | 
  
private   | 
  
 
 
◆ make_multipart_form_data() [1/2]
  
  
      
        
          | void WebClient::make_multipart_form_data  | 
          ( | 
          char const *  | 
          data,  | 
         
        
           | 
           | 
          size_t  | 
          size,  | 
         
        
           | 
           | 
          WebClient::Post *  | 
          out,  | 
         
        
           | 
           | 
          std::string const &  | 
          boundary  | 
         
        
           | 
          ) | 
           |  | 
         
       
   | 
  
static   | 
  
 
 
◆ make_multipart_form_data() [2/2]
  
  
      
        
          | void WebClient::make_multipart_form_data  | 
          ( | 
          const std::vector< Part > &  | 
          parts,  | 
         
        
           | 
           | 
          WebClient::Post *  | 
          out,  | 
         
        
           | 
           | 
          std::string const &  | 
          boundary  | 
         
        
           | 
          ) | 
           |  | 
         
       
   | 
  
static   | 
  
 
 
◆ on_end_header()
  
  
      
        
          | void WebClient::on_end_header  | 
          ( | 
          const std::vector< char > *  | 
          vec,  | 
         
        
           | 
           | 
          WebClientHandler *  | 
          handler  | 
         
        
           | 
          ) | 
           |  | 
         
       
   | 
  
private   | 
  
 
 
◆ operator=()
  
  
      
        
          | void WebClient::operator=  | 
          ( | 
          WebClient const &  | 
           | ) | 
           | 
         
       
   | 
  
delete   | 
  
 
 
◆ output_debug_string()
  
  
      
        
          | void WebClient::output_debug_string  | 
          ( | 
          char const *  | 
          str | ) | 
           | 
         
       
   | 
  
private   | 
  
 
 
◆ output_debug_strings()
  
  
      
        
          | void WebClient::output_debug_strings  | 
          ( | 
          const std::vector< std::string > &  | 
          vec | ) | 
           | 
         
       
   | 
  
private   | 
  
 
 
◆ parse_header()
  
  
      
        
          | void WebClient::parse_header  | 
          ( | 
          std::vector< std::string > const *  | 
          header,  | 
         
        
           | 
           | 
          WebClient::Response *  | 
          res  | 
         
        
           | 
          ) | 
           |  | 
         
       
   | 
  
staticprivate   | 
  
 
 
◆ parse_http_header() [1/2]
  
  
      
        
          | void WebClient::parse_http_header  | 
          ( | 
          char const *  | 
          begin,  | 
         
        
           | 
           | 
          char const *  | 
          end,  | 
         
        
           | 
           | 
          WebClient::Response *  | 
          out  | 
         
        
           | 
          ) | 
           |  | 
         
       
   | 
  
private   | 
  
 
 
◆ parse_http_header() [2/2]
  
  
      
        
          | void WebClient::parse_http_header  | 
          ( | 
          char const *  | 
          begin,  | 
         
        
           | 
           | 
          char const *  | 
          end,  | 
         
        
           | 
           | 
          std::vector< std::string > *  | 
          header  | 
         
        
           | 
          ) | 
           |  | 
         
       
   | 
  
private   | 
  
 
 
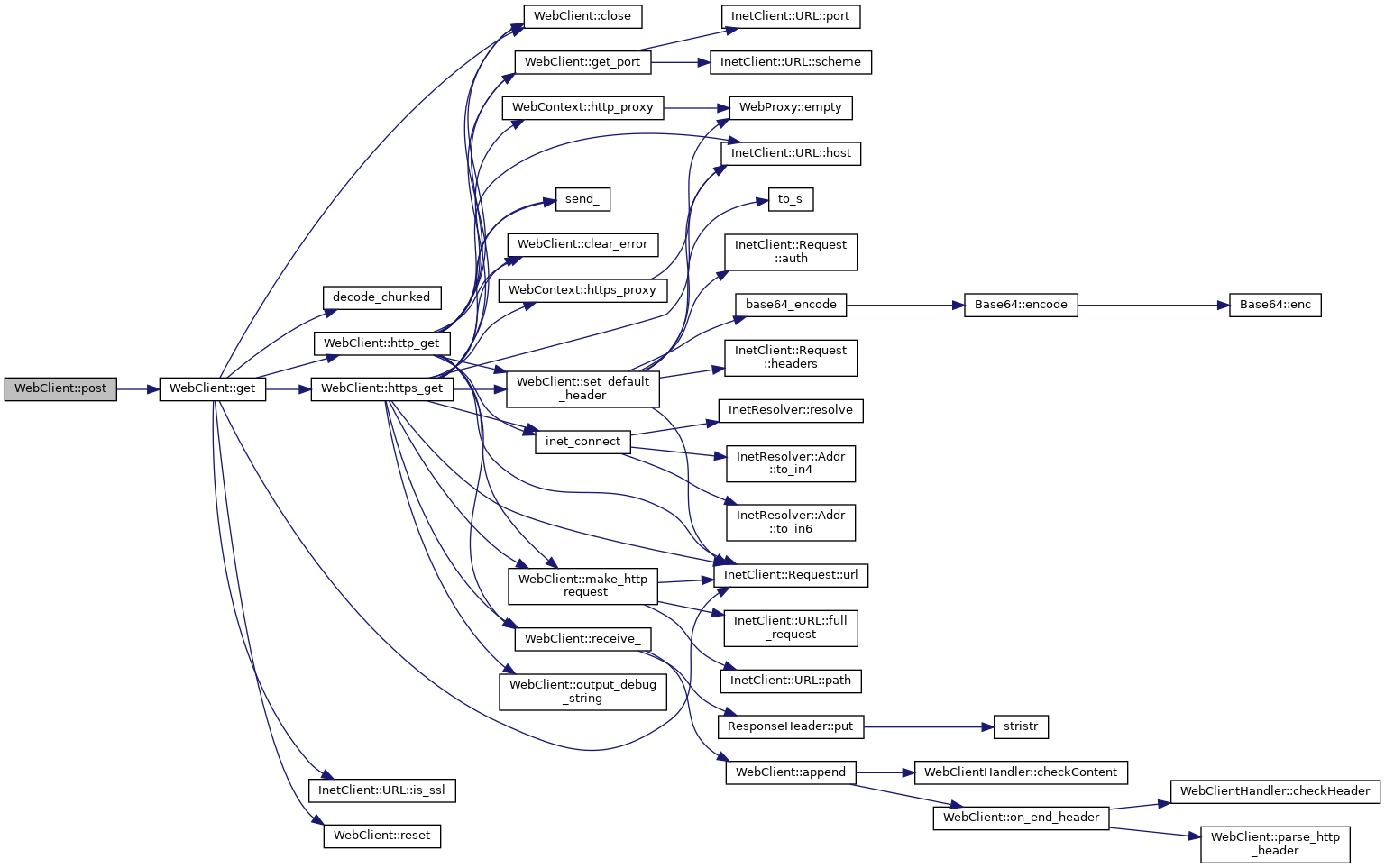
◆ post()
◆ quick_get()
  
  
      
        
          | std::string WebClient::quick_get  | 
          ( | 
          const std::string &  | 
          url | ) | 
           | 
         
       
   | 
  
static   | 
  
 
 
◆ receive_()
  
  
      
        
          | void WebClient::receive_  | 
          ( | 
          const RequestOption &  | 
          opt,  | 
         
        
           | 
           | 
          std::function< int(char *, int)> const &  | 
          rcv,  | 
         
        
           | 
           | 
          ResponseHeader *  | 
          rh,  | 
         
        
           | 
           | 
          std::vector< char > *  | 
          out  | 
         
        
           | 
          ) | 
           |  | 
         
       
   | 
  
private   | 
  
 
 
◆ reset()
  
  
      
        
          | void WebClient::reset  | 
          ( | 
           | ) | 
           | 
         
       
   | 
  
private   | 
  
 
 
◆ response()
◆ set_default_header()
◆ set_http_version()
      
        
          | void WebClient::set_http_version  | 
          ( | 
          HttpVersion  | 
          httpver | ) | 
           | 
        
      
 
 
The documentation for this class was generated from the following files: