Guitar
Classes | Public Types | Public Slots | Signals | Public Member Functions | Static Public Member Functions | Static Public Attributes | Protected Slots | Protected Member Functions | Private Types | Private Slots | Private Member Functions | Private Attributes | Friends | List of all members
MainWindow Class Reference

#include <MainWindow.h>

Inheritance diagram for MainWindow:
Inheritance graph
[legend]
Collaboration diagram for MainWindow:
Collaboration graph
[legend]

Classes

class  GitFile
 
struct  ObjectData
 
struct  OpenRepositoryOption
 
struct  Private
 
struct  RepositoryTreeIndex
 

Public Types

enum  {
  IndexRole = Qt::UserRole , FilePathRole , DiffIndexRole , ObjectIdRole ,
  HeaderRole , SubmodulePathRole , SubmoduleCommitIdRole
}
 
enum  CloneOperation { Clone , SubmoduleAdd }
 
enum  InteractionMode { None , Busy }
 
enum  NamedCommitFlag { Branches = 0x0001 , Tags = 0x0002 , Remotes = 0x0100 }
 
enum class  FileListType { MessagePanel , SingleList , SideBySide }
 

Public Slots

void internalWriteLog (const LogData &logdata)
 

Signals

void signalUpdateCommitLog ()
 
void signalSetProgress (float progress)
 
void signalShowStatusInfo (StatusInfo const &info)
 
void signalHideProgress ()
 
void sigWriteLog (LogData const &logdata)
 
void sigShowFileList (FileListType files_list_type)
 
void signalAddFileObjectData (const MainWindowExchangeData &data)
 
void remoteInfoChanged ()
 
void sigPtyCloneCompleted (bool ok, QVariant const &userdata)
 
void sigPtyFetchCompleted (bool ok, QVariant const &userdata)
 
void sigPtyProcessCompleted (bool ok, PtyProcessCompleted const &data)
 
void sigSetCommitLog (const CommitLogExchangeData &log)
 

Public Member Functions

 MainWindow (QWidget *parent=nullptr)
 
 ~MainWindow () override
 
QColor color (unsigned int i)
 MainWindow::color. More...
 
bool isOnlineMode () const
 
void updateCurrentFileList ()
 
RepositoryTreeWidget::RepositoryListStyle repositoriesListStyle () const
 
void updateRepositoryList (RepositoryTreeWidget::RepositoryListStyle style=RepositoryTreeWidget::RepositoryListStyle::_Keep, int select_row=-1, QString const &search_text={})
 リポジトリリストを更新 More...
 
const TagListqueryCurrentCommitTagList () const
 
bool isValidWorkingCopy (QString const &local_dir)
 
void drawDigit (QPainter *pr, int x, int y, int n) const
 MainWindow::drawDigit. More...
 
void setStatusInfo (StatusInfo const &info)
 
void clearStatusInfo ()
 
bool setCurrentLogRow (int row)
 
bool shown ()
 
void deleteTags (QStringList const &tagnames)
 
void addTag (QString const &name)
 
int selectedLogIndex () const
 
void updateAncestorCommitMap ()
 選択されたコミットを起点として、視認可能な範囲にあるすべての先祖コミットを探索し、 太線描画用の先祖コミット集合を更新する。 More...
 
bool isAncestorCommit (GitHash const &id) const
 
void postStartEvent (int ms_later)
 開始イベントをポストする More...
 
void setShowLabels (bool show, bool save)
 
void setShowGraph (bool show, bool save)
 
void setShowAvatars (bool show, bool save)
 
bool isLabelsVisible () const
 
bool isGraphVisible () const
 
bool isAvatarsVisible () const
 
bool isAvatarEnabled () const
 
void makeDiffList (const GitHash &id, QList< GitDiff > *diff_list, QListWidget *listwidget)
 
void execCommitViewWindow (const GitCommitItem *commit)
 
void execCommitPropertyDialog (QWidget *parent, const GitCommitItem &commit)
 
void execCommitExploreWindow (QWidget *parent, const GitCommitItem *commit)
 
void execFileHistory (QString const &path)
 
void execFileHistory (QListWidgetItem *item)
 
void showObjectProperty (QListWidgetItem *item)
 オブジェクトプロパティ More...
 
bool testRemoteRepositoryValidity (QString const &url, QString const &sshkey)
 
QString selectGitCommand (bool save)
 
QString selectGpgCommand (bool save)
 
QString selectSshCommand (bool save)
 
const GitBranchcurrentBranch () const
 
void setCurrentBranch (const GitBranch &b)
 
const RepositoryInfocurrentRepository () const
 
QString currentRepositoryName () const
 
QString currentRemoteName () const
 
QString currentBranchName () const
 
GitRunner _git (QString const &dir, QString const &submodpath, QString const &sshkey) const
 
GitRunner unassosiated_git_runner () const
 
GitRunner new_git_runner (QString const &dir, QString const &sshkey)
 
GitRunner new_git_runner ()
 
GitRunner git ()
 
bool isValidWorkingCopy (QString const &dir) const
 
void autoOpenRepository (QString dir, QString const &commit_id={})
 
std::optional< GitCommitItemqueryCommit (const GitHash &id)
 
bool checkoutLocalBranch (QString const &name)
 
void checkout (QWidget *parent, const GitCommitItem &commit, std::function< void()> accepted_callback={})
 
void checkout ()
 
bool jumpToCommit (const GitHash &id)
 
bool jumpToCommit (QString const &id)
 
TextEditorThemePtr themeForTextEditor ()
 
void emitWriteLog (LogData const &logdata)
 
QString findFileID (const GitHash &commit_id, QString const &file)
 
const GitCommitItemcommitItem (int row) const
 
const GitCommitItemcommitItem (GitHash const &id) const
 
QImage committerIcon (int row, QSize size) const
 
void changeSshKey (QString const &local_dir, QString const &ssh_key, bool save)
 
ApplicationSettingsappsettings ()
 
const ApplicationSettingsappsettings () const
 
QString defaultWorkingDir () const
 MainWindow::defaultWorkingDir. More...
 
QIcon signatureVerificationIcon (const GitHash &id) const
 MainWindow::signatureVerificationIcon. More...
 
QAction * addMenuActionProperty (QMenu *menu)
 MainWindow::addMenuActionProperty. More...
 
QString currentWorkingCopyDir () const
 MainWindow::currentWorkingCopyDir. More...
 
void refresh ()
 
bool cloneRepository (const GitCloneData &clonedata, const RepositoryInfo &repodata)
 
GitUser currentGitUser () const
 
void setupExternalPrograms ()
 
void updateCommitLogTableViewLater ()
 
void saveRepositoryBookmark (RepositoryInfo item)
 MainWindow::saveRepositoryBookmark. More...
 
void changeRepositoryBookmarkName (RepositoryInfo item, QString new_name)
 
BranchLabelList rowLabels (int row, bool sorted=true) const
 
void setProgress (float progress)
 
void showProgress (QString const &text, float progress=-1.0f)
 
void hideProgress ()
 
void internalAfterFetch ()
 
void onRepositoryTreeSortRecent (bool f)
 
const GitCommitItemListcommitlog () const
 
const GitCommitItemcurrentCommitItem ()
 
void clearLogContents ()
 
void updateLogTableView ()
 
void setFocusToLogTable ()
 
void selectLogTableRow (int row)
 
RepositoryDatacurrentRepositoryData ()
 
const RepositoryDatacurrentRepositoryData () const
 
void setCommitLog (const CommitLogExchangeData &exdata)
 
bool saveFileAs (QString const &srcpath, QString const &dstpath)
 MainWindow::saveFileAs. More...
 
bool saveBlobAs (QString const &id, QString const &dstpath)
 MainWindow::saveBlobAs. More...
 

Static Public Member Functions

static int indexOfLog (QListWidgetItem *item)
 
static int indexOfDiff (QListWidgetItem *item)
 
static QList< GitSubmoduleItemupdateSubmodules (GitRunner g, const GitHash &id)
 指定のコミットにおけるサブモジュールリストを取得 More...
 
static void updateCommitGraph (GitCommitItemList *logs)
 
static TagList findTag (std::map< GitHash, TagList > const &tagmap, GitHash const &id)
 
static QString makeRepositoryName (QString const &loc)
 MainWindow::makeRepositoryName. More...
 
static void addDiffItems (const QList< GitDiff > *diff_list, const std::function< void(const ObjectData &)> &add_item)
 差分リスト情報をもとにリストウィジェットへアイテムを追加する More...
 
static GitHash getObjectID (QListWidgetItem *item)
 
static QString getFilePath (QListWidgetItem *item)
 
static QString getSubmodulePath (QListWidgetItem *item)
 
static QString getSubmoduleCommitId (QListWidgetItem *item)
 
static std::pair< QString, QString > makeFileItemText (const ObjectData &data)
 
static QListWidgetItem * newListWidgetFileItem (const MainWindow::ObjectData &data)
 リストウィジェット用ファイルアイテムを作成する More...
 
static std::string parseDetectedDubiousOwnershipInRepositoryAt (const std::vector< std::string > &lines)
 
static bool isValidWorkingCopy (GitRunner g)
 
static QString abbrevCommitID (const GitCommitItem &commit)
 
static GitRunner git_for_submodule (GitRunner g, GitSubmoduleItem const &submod)
 
static void openTerminal (QString const &dir, QString const &ssh_key)
 コマンドプロンプトを開く More...
 
static void openExplorer (QString const &dir, QString const &ssh_key)
 ファイルマネージャを開く More...
 
static void openNewGuitar (QString const &path, QString const &commit_id)
 

Static Public Attributes

static constexpr int DIGIT_WIDTH = 5
 
static constexpr int DIGIT_HEIGHT = 7
 

Protected Slots

void onLogIdle ()
 

Protected Member Functions

void closeEvent (QCloseEvent *event) override
 
void dragEnterEvent (QDragEnterEvent *event) override
 
void keyPressEvent (QKeyEvent *event) override
 
bool event (QEvent *event) override
 
bool eventFilter (QObject *watched, QEvent *event) override
 
std::optional< RepositoryInfoselectedRepositoryItem () const
 
void removeSelectedRepositoryFromBookmark (bool ask)
 リポジトリをブックマークから消去 More...
 

Private Types

enum class  FilterTarget { RepositorySearch , CommitLogSearch }
 

Private Slots

void updateUI ()
 
void onLogVisibilityChanged ()
 
void onRepositoriesTreeDropped ()
 
void onInterval10ms ()
 10ms間隔のインターバルタイマ More...
 
void onAvatarReady ()
 
void onCommitDetailGetterReady ()
 
void onPtyProcessCompleted (bool ok, PtyProcessCompleted const &data)
 
void onSetCommitLog (const CommitLogExchangeData &log)
 
void onCommitLogCurrentRowChanged (int row)
 
void on_action_about_triggered ()
 
void on_action_add_repository_triggered ()
 
void on_action_clean_df_triggered ()
 
void on_action_commit_triggered ()
 
void on_action_create_desktop_launcher_file_triggered ()
 
void on_action_delete_branch_triggered ()
 
void on_action_delete_remote_branch_triggered ()
 
void on_action_edit_git_config_triggered ()
 
void on_action_edit_gitignore_triggered ()
 
void on_action_edit_global_gitconfig_triggered ()
 
void on_action_edit_settings_triggered ()
 
void on_action_edit_tags_triggered ()
 
void on_action_exit_triggered ()
 
void on_action_expand_commit_log_triggered ()
 
void on_action_expand_diff_view_triggered ()
 
void on_action_expand_file_list_triggered ()
 
void on_action_explorer_triggered ()
 
void on_action_fetch_prune_triggered ()
 
void on_action_fetch_triggered ()
 
void on_action_find_next_triggered ()
 
void on_action_find_triggered ()
 
void on_action_offline_triggered ()
 
void on_action_online_triggered ()
 
void on_action_pull_triggered ()
 
void on_action_push_all_tags_triggered ()
 
void on_action_push_triggered ()
 
void on_action_reflog_triggered ()
 
void on_action_repo_checkout_triggered ()
 
void on_action_repo_jump_to_head_triggered ()
 
void on_action_repo_jump_triggered ()
 
void on_action_repo_merge_triggered ()
 
void on_action_repositories_panel_triggered ()
 
void on_action_repository_property_triggered ()
 
void on_action_repository_status_triggered ()
 
void on_action_reset_HEAD_1_triggered ()
 
void on_action_reset_hard_triggered ()
 
void on_action_configure_user_triggered ()
 
void on_action_set_gpg_signing_triggered ()
 
void on_action_show_labels_triggered ()
 
void on_action_show_graph_triggered ()
 
void on_action_show_avatars_triggered ()
 
void on_action_sidebar_triggered ()
 
void on_action_stash_apply_triggered ()
 
void on_action_stash_drop_triggered ()
 
void on_action_stash_triggered ()
 
void on_action_stop_process_triggered ()
 
void on_action_submodule_add_triggered ()
 
void on_action_submodule_update_triggered ()
 
void on_action_submodules_triggered ()
 
void on_action_terminal_triggered ()
 
void on_action_view_refresh_triggered ()
 
void on_action_window_log_triggered (bool checked)
 
void on_listWidget_files_currentRowChanged (int currentRow)
 
void on_listWidget_files_customContextMenuRequested (const QPoint &pos)
 
void on_listWidget_files_itemDoubleClicked (QListWidgetItem *item)
 
void on_listWidget_staged_currentRowChanged (int currentRow)
 
void on_listWidget_staged_customContextMenuRequested (const QPoint &pos)
 
void on_listWidget_staged_itemDoubleClicked (QListWidgetItem *item)
 
void on_listWidget_unstaged_currentRowChanged (int currentRow)
 
void on_listWidget_unstaged_customContextMenuRequested (const QPoint &pos)
 
void on_listWidget_unstaged_itemDoubleClicked (QListWidgetItem *item)
 
void on_radioButton_remote_offline_clicked ()
 
void on_radioButton_remote_online_clicked ()
 
void on_tableWidget_log_customContextMenuRequested (const QPoint &pos)
 
void on_tableWidget_log_doubleClicked (const QModelIndex &index)
 
void on_toolButton_commit_clicked ()
 
void on_toolButton_explorer_clicked ()
 
void on_toolButton_fetch_clicked ()
 
void on_toolButton_pull_clicked ()
 
void on_toolButton_push_clicked ()
 
void on_toolButton_select_all_clicked ()
 
void on_toolButton_stage_clicked ()
 
void on_toolButton_status_clicked ()
 
void on_toolButton_stop_process_clicked ()
 
void on_toolButton_terminal_clicked ()
 
void on_toolButton_unstage_clicked ()
 
void on_treeWidget_repos_currentItemChanged (QTreeWidgetItem *current, QTreeWidgetItem *previous)
 
void on_treeWidget_repos_customContextMenuRequested (const QPoint &pos)
 
void on_treeWidget_repos_itemDoubleClicked (QTreeWidgetItem *item, int column)
 
void on_toolButton_addrepo_clicked ()
 
void test ()
 
void toggleMaximized ()
 
void onRemoteInfoChanged ()
 
void onShowStatusInfo (StatusInfo const &info)
 
void on_action_rebase_abort_triggered ()
 
void onShowFileList (FileListType panel_type)
 
void onAddFileObjectData (const MainWindowExchangeData &data)
 
void on_action_view_sort_by_time_changed ()
 
void on_action_ssh_triggered ()
 
void on_action_restart_trace_logger_triggered ()
 

Private Member Functions

void postEvent (QObject *receiver, QEvent *event, int ms_later)
 イベントをポストする More...
 
void postUserEvent (UserEventHandler::variant_t &&v, int ms_later)
 ユーザーイベントをポストする More...
 
void cancelPendingUserEvents ()
 未送信のイベントをすべて削除する More...
 
void updateFileList (const GitHash &id)
 
void updateFileList (const GitCommitItem *commit)
 
void updateFileListLater (int delay_ms)
 
void cancelUpdateFileList ()
 
void initUpdateFileListTimer ()
 
void openRepositoryMain (OpenRepositoryOption const &opt)
 
void openRepository (OpenRepositoryOption const &opt)
 MainWindow::openRepository. More...
 
void reopenRepository (bool validate, OpenRepositoryOption opt)
 
void reopenRepositoryAsNewSession ()
 
void openSelectedRepository ()
 MainWindow::openSelectedRepository. More...
 
void doReopenRepository (ProcessStatus *status, const RepositoryInfo &repodata)
 MainWindow::doReopenRepository. More...
 
QStringList selectedFiles_ (QListWidget *listwidget) const
 
QStringList selectedFiles () const
 
void for_each_selected_files (std::function< void(QString const &)> const &fn)
 
void clearFileList ()
 ファイルリストを消去 More...
 
void clearDiffView ()
 差分ビューを消去 More...
 
RepositoryTreeIndex repositoryTreeIndex (const QTreeWidgetItem *item) const
 
std::optional< RepositoryInforepositoryItem (const RepositoryTreeIndex &index) const
 
void buildRepoTree (QString const &group, QTreeWidgetItem *item, QList< RepositoryInfo > *repos)
 
void refrectRepositories ()
 MainWindow::refrectRepositories() More...
 
void updateDiffView (QListWidgetItem *item)
 ファイル差分表示を更新する More...
 
void updateDiffView ()
 
void updateUnstagedFileCurrentItem ()
 
void updateStagedFileCurrentItem ()
 
void updateStatusBarText ()
 
void setRepositoryInfo (QString const &reponame, QString const &brname)
 
QString getIncrementalSearchText () const
 フィルタ文字列を取得する More...
 
void setIncrementalSearchText (QString const &text, int repo_list_select_row=-1)
 フィルタ文字列を設定する More...
 
void clearFilterText (int repo_list_select_row=-1)
 フィルタの文字列をクリアする More...
 
void clearAllFilters (int select_row=-1)
 すべてのフィルタの文字列をクリアし、ステータスバーを更新する More...
 
bool applyFilter ()
 
void _appendCharToFilterText (ushort c)
 フィルタに文字を追加する More...
 
bool appendCharToFilterText (int k, FilterTarget ft)
 
MainWindow::FilterTarget filtertarget () const
 
void revertCommit ()
 
void mergeBranch (QString const &commit, GitMergeFastForward ff, bool squash)
 
void mergeBranch (GitCommitItem const *commit, GitMergeFastForward ff, bool squash)
 
void rebaseBranch (GitCommitItem const *commit)
 
void cherrypick (GitCommitItem const *commit)
 
void merge (GitCommitItem commit={})
 
void setRemoteOnline (bool f, bool save)
 
void startTimers ()
 インターバルタイマを開始する More...
 
void setNetworkingCommandsEnabled (bool enabled)
 ネットワークを使用するコマンドの可否をUIに反映する More...
 
void blame (QListWidgetItem *item)
 
void blame ()
 
QListWidgetItem * currentFileItem () const
 
void execAreYouSureYouWantToContinueConnectingDialog (QString const &windowtitle)
 
void deleteRemoteBranch (const GitCommitItem &commit)
 
QStringList remoteBranches (const GitHash &id, QStringList *all)
 
bool isUninitialized ()
 
void onLogCurrentItemChanged (bool update_file_list)
 コミットログの選択が変化した More...
 
void findNext ()
 
void findText (QString const &text)
 
bool locateCommitID (QString const &commit_id)
 
void showStatus ()
 
void onStartEvent ()
 
void showLogWindow (bool show)
 
bool isValidRemoteURL (QString const &url, QString const &sshkey)
 
QStringList whichCommand_ (QString const &cmdfile1, QString const &cmdfile2={})
 
QString selectCommand_ (QString const &cmdname, const QStringList &cmdfiles, const QStringList &list, QString path, const std::function< void(QString const &)> &callback)
 
QString selectCommand_ (QString const &cmdname, QString const &cmdfile, const QStringList &list, QString const &path, const std::function< void(QString const &)> &callback)
 
const RepositoryInfofindRegisteredRepository (QString *workdir) const
 MainWindow::findRegisteredRepository. More...
 
bool execSetGlobalUserDialog ()
 MainWindow::execSetGlobalUserDialog. More...
 
void revertAllFiles ()
 MainWindow::revertAllFiles. More...
 
bool execWelcomeWizardDialog ()
 MainWindow::execWelcomeWizardDialog. More...
 
void execRepositoryPropertyDialog (const RepositoryInfo &repo, bool open_repository_menu=false)
 MainWindow::execRepositoryPropertyDialog. More...
 
void execConfigUserDialog (const GitUser &global_user, const GitUser &local_user, bool enable_local_user, QString const &reponame)
 MainWindow::execConfigUserDialog. More...
 
void setGitCommand (QString const &path, bool save)
 MainWindow::setGitCommand. More...
 
void setGpgCommand (QString const &path, bool save)
 MainWindow::setGpgCommand. More...
 
void setSshCommand (QString const &path, bool save)
 MainWindow::setSshCommand. More...
 
bool checkGitCommand ()
 MainWindow::checkGitCommand. More...
 
bool saveByteArrayAs (const QByteArray &ba, QString const &dstpath)
 MainWindow::saveByteArrayAs. More...
 
QString executableOrEmpty (QString const &path)
 MainWindow::checkExecutable. More...
 
bool checkExecutable (QString const &path)
 MainWindow::checkExecutable. More...
 
void internalSaveCommandPath (QString const &path, bool save, QString const &name)
 MainWindow::internalSaveCommandPath. More...
 
void logGitVersion ()
 MainWindow::logGitVersion. More...
 
void internalClearRepositoryInfo ()
 MainWindow::internalClearRepositoryInfo. More...
 
void checkUser ()
 MainWindow::checkUser. More...
 
void setCurrentRepository (const RepositoryInfo &repo, bool clear_authentication)
 MainWindow::setCurrentRepository. More...
 
std::optional< QList< GitDiff > > makeDiffs (GitRunner g, GitHash id, std::future< QList< GitSubmoduleItem >> &&async_modules)
 MainWindow::makeDiffs. More...
 
void updateRemoteInfo ()
 MainWindow::updateRemoteInfo. More...
 
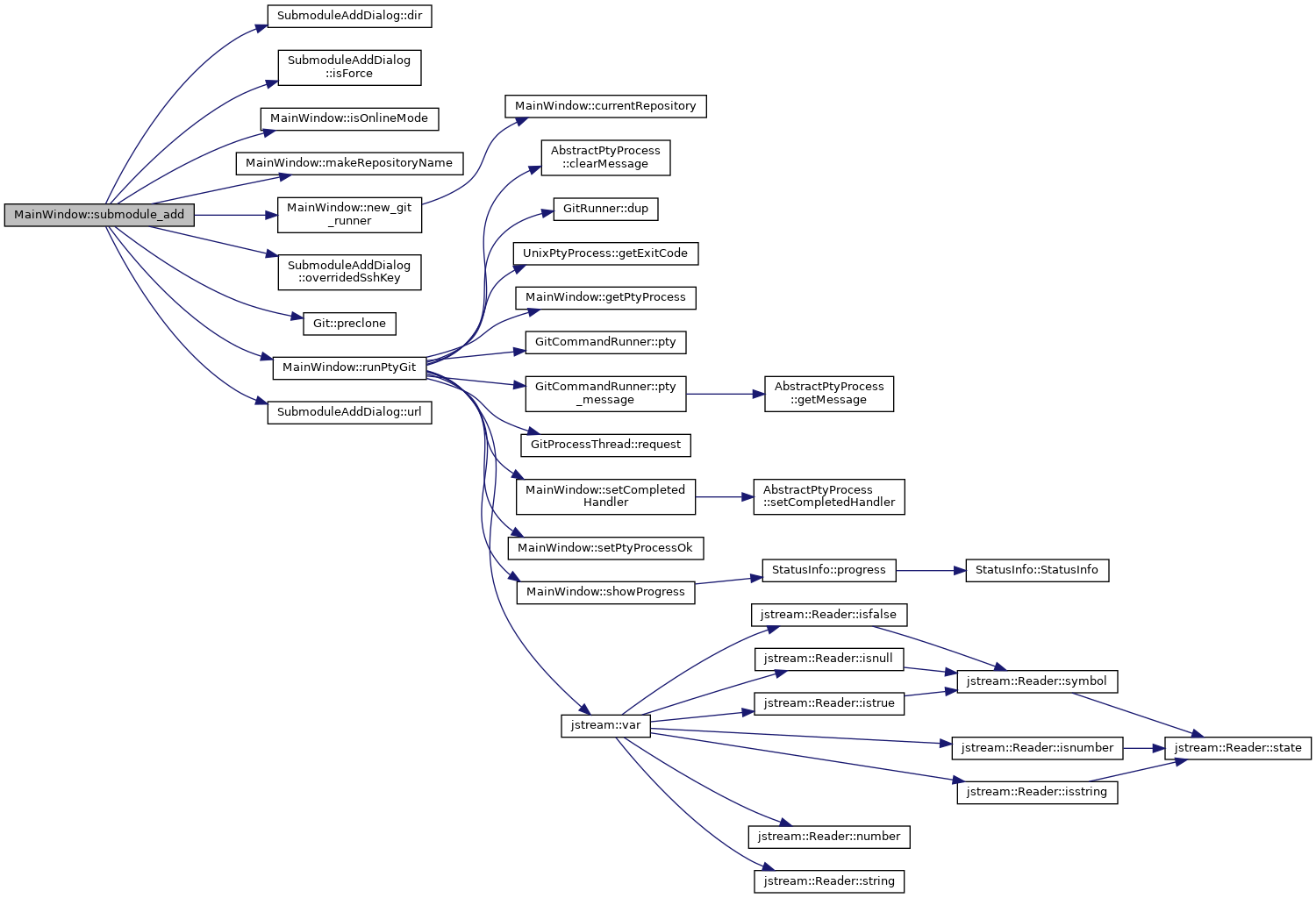
void submodule_add (QString url={}, QString const &local_dir={})
 MainWindow::submodule_add. More...
 
const GitCommitItemselectedCommitItem () const
 MainWindow::selectedCommitItem. More...
 
void commit (bool amend=false)
 MainWindow::commit. More...
 
void commitAmend ()
 MainWindow::commitAmend. More...
 
void clone (CloneParams const &a)
 MainWindow::cloneRepository. More...
 
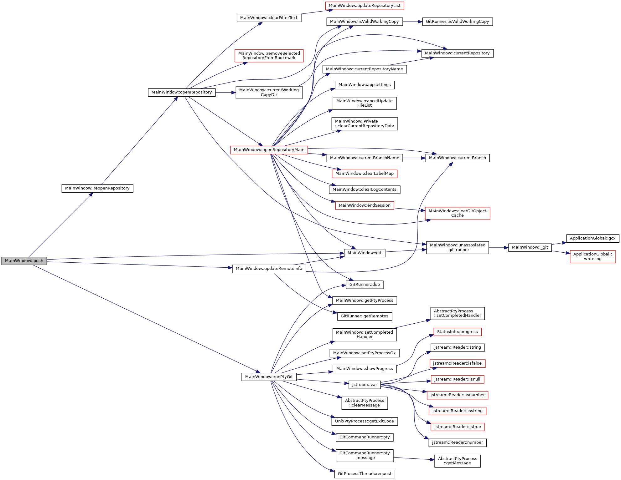
void push (bool set_upstream, QString const &remote, QString const &branch, bool force)
 MainWindow::push. More...
 
void fetch (GitRunner g, bool prune)
 
void stage (GitRunner g, const QStringList &paths)
 
void fetch (GitRunner g)
 
void pull (GitRunner g)
 
void push_tags (GitRunner g)
 
void delete_tags (GitRunner g, const QStringList &tagnames)
 
void add_tag (GitRunner g, QString const &name, GitHash const &commit_id)
 
bool push ()
 MainWindow::push. More...
 
void deleteBranch (const GitCommitItem &commit)
 MainWindow::deleteBranch. More...
 
void deleteSelectedBranch ()
 MainWindow::deleteBranch. More...
 
void resetFile (const QStringList &paths)
 MainWindow::resetFile. More...
 
void clearAuthentication ()
 MainWindow::clearAuthentication. More...
 
void clearSshAuthentication ()
 MainWindow::clearSshAuthentication. More...
 
void internalDeleteTags (const QStringList &tagnames)
 MainWindow::internalDeleteTags. More...
 
void internalAddTag (QString const &name)
 MainWindow::internalAddTag. More...
 
void createRepository (QString const &dir)
 MainWindow::createRepository. More...
 
void addRepository (QString const &local_dir, QString const &group={})
 MainWindow::addRepository. More...
 
void addRepositoryAccepted (const AddRepositoryDialog &dlg)
 
void scanFolderAndRegister (QString const &group)
 
void doGitCommand (const std::function< void(GitRunner)> &callback)
 MainWindow::doGitCommand. More...
 
void setWindowTitle_ (const GitUser &user)
 
void setUnknownRepositoryInfo ()
 
void setCurrentRemoteName (QString const &name)
 
void deleteTags (const GitCommitItem &commit)
 
QStringList remotes () const
 
BranchList findBranch (const GitHash &id)
 MainWindow::findBranch. More...
 
QString tempfileHeader () const
 
void deleteTempFiles ()
 MainWindow::deleteTempFiles. More...
 
QString newTempFilePath ()
 
int limitLogCount () const
 
bool isThereUncommitedChanges () const
 
GitCommitItemList retrieveCommitLog (GitRunner g) const
 
const std::map< GitHash, BranchList > & branchmap () const
 
void updateWindowTitle (const GitUser &user)
 
void updateWindowTitle (GitRunner g)
 
std::tuple< QString, BranchLabelListmakeCommitLabels (GitCommitItem const &commit, std::map< GitHash, BranchList > const &branch_map, std::map< GitHash, TagList > const &tag_map) const
 
QString labelsInfoText (GitCommitItem const &commit)
 MainWindow::labelsInfoText. More...
 
void removeRepositoryFromBookmark (RepositoryTreeIndex const &index, bool ask)
 リポジトリをブックマークから消去 More...
 
void openTerminal (const RepositoryInfo *repo)
 コマンドプロンプトを開く More...
 
void openExplorer (const RepositoryInfo *repo)
 ファイルマネージャを開く More...
 
bool askAreYouSureYouWantToRun (QString const &title, QString const &command)
 コマンドを実行していいか、ユーザーに尋ねる More...
 
bool editFile (QString const &path, QString const &title)
 テキストファイルを編集する More...
 
void setAppSettings (const ApplicationSettings &appsettings)
 
void saveApplicationSettings ()
 
void setDiffResult (const QList< GitDiff > &diffs)
 
const QList< GitSubmoduleItem > & submodules () const
 
void setSubmodules (const QList< GitSubmoduleItem > &submodules)
 
bool runOnRepositoryDir (const std::function< void(QString, QString)> &callback, const RepositoryInfo *repo)
 
NamedCommitList namedCommitItems (int flags)
 
const std::map< GitHash, TagList > & tagmap () const
 
std::map< GitHash, TagListqueryTags (GitRunner g)
 
TagList findTag (const GitHash &id) const
 
void sshSetPassphrase (const std::string &user, const std::string &pass)
 
std::string sshPassphraseUser () const
 
std::string sshPassphrasePass () const
 
void httpSetAuthentication (const std::string &user, const std::string &pass)
 
std::string httpAuthenticationUser () const
 
std::string httpAuthenticationPass () const
 
const GitCommitItemgetLog (int index) const
 
bool saveRepositoryBookmarks ()
 MainWindow::saveRepositoryBookmarks. More...
 
QString getBookmarksFilePath () const
 
void stopPtyProcess ()
 
void abortPtyProcess ()
 
PtyProcessgetPtyProcess ()
 
PtyProcess const * getPtyProcess () const
 
bool getPtyProcessOk () const
 
bool isPtyProcessRunning () const
 
void setCompletedHandler (std::function< void(bool, const QVariant &)> fn, const QVariant &userdata)
 
void setPtyProcessOk (bool pty_process_ok)
 
const QList< RepositoryInfo > & repositoryList () const
 
void setRepositoryList (QList< RepositoryInfo > &&list)
 
bool interactionEnabled () const
 
void setInteractionEnabled (bool enabled)
 
InteractionMode interactionMode () const
 
void setInteractionMode (const InteractionMode &im)
 
void setUncommitedChanges (bool uncommited_changes)
 
QList< GitDiff > const * diffResult () const
 
void clearLabelMap ()
 
GitObjectCachegetObjCache ()
 
bool getForceFetch () const
 
void setForceFetch (bool force_fetch)
 
GitHash getHeadId () const
 
void setHeadId (const GitHash &head_id)
 
void setPtyProcessCompletionData (const QVariant &value)
 
const QVariant & getTempRepoForCloneCompleteV () const
 
void msgNoRepositorySelected ()
 
bool isRepositoryOpened () const
 
void initRepository (QString const &path, QString const &reponame, const GitRemote &remote)
 MainWindow::initRepository. More...
 
void updatePocessLog (bool processevents)
 PTYプロセスの出力をログに書き込む More...
 
void appendLogHistory (const QByteArray &str)
 
std::vector< std::string > getLogHistoryLines ()
 
void clearLogHistory ()
 
void updateAvatar (const GitUser &user, bool request)
 
void cleanSubModule (GitRunner g, QListWidgetItem *item)
 
void updateUncommitedChanges (GitRunner g)
 
void enableDragAndDropOnRepositoryTree (bool enabled)
 
QString preferredRepositoryGroup () const
 
void setPreferredRepositoryGroup (QString const &group)
 MainWindow::setPreferredRepositoryGroup. More...
 
bool _addExistingLocalRepository (QString dir, QString name, QString sshkey, bool open, bool save=true, bool msgbox_if_err=true)
 MainWindow::addExistingLocalRepository. More...
 
void addExistingLocalRepositoryWithGroup (QString const &dir, QString const &group)
 MainWindow::addExistingLocalRepositoryWithGroup. More...
 
bool addExistingLocalRepository (QString const &dir, bool open)
 
QString currentFileMimeFileType () const
 
int rowFromCommitId (const GitHash &id)
 
void _updateCommitLogTableView (int delay_ms)
 MainWindow::_updateCommitLogTableView. More...
 
void makeCommitLog (GitHash const &head, CommitLogExchangeData exdata, int scroll_pos, int select_row)
 コミットログテーブルウィジェットを構築 More...
 
void updateButton ()
 
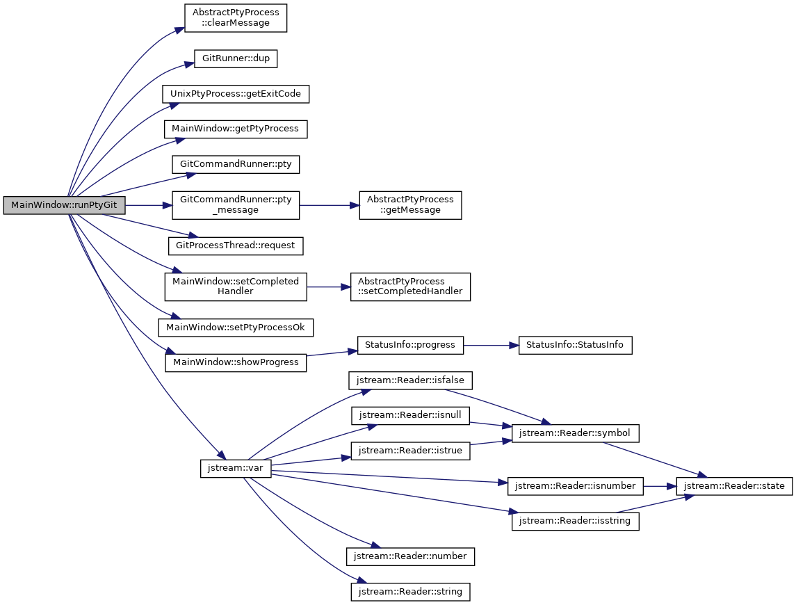
void runPtyGit (QString const &progress_message, GitRunner g, GitCommandRunner::variant_t var, std::function< void(ProcessStatus *, QVariant const &userdata)> callback, QVariant const &userdata)
 
CommitLogExchangeData queryCommitLog (GitRunner g, bool suppress_uncommit_changes)
 MainWindow::queryCommitLog. More...
 
void updateHEAD (GitRunner g)
 
bool jump (GitRunner g, const GitHash &id)
 
void jump (GitRunner g, QString const &text)
 
void connectPtyProcessCompleted ()
 
void setupShowFileListHandler ()
 
void setRetry (std::function< void(const QVariant &)> fn, const QVariant &var)
 
void clearRetry ()
 
void retry ()
 
bool isRetryQueued () const
 
void clearGitCommandCache ()
 
void clearGitObjectCache ()
 
GitCommitItemList log_all2 (GitRunner g, const GitHash &id, int maxcount) const
 
ProgressWidgetprogress_widget () const
 
void internalShowPanel (FileListType file_list_type)
 
void showFileList (FileListType files_list_type)
 
void connectShowFileListHandler ()
 
void setupAddFileObjectData ()
 ファイルリストを更新 More...
 
void addFileObjectData (const MainWindowExchangeData &data)
 
void setupStatusInfoHandler ()
 
void connectSetCommitLog ()
 
void _chooseRepository (QTreeWidgetItem *item)
 
void chooseRepository ()
 
void setCurrentGitRunner (GitRunner g)
 
void endSession ()
 
std::optional< GitCommitItemgetCommitItem (GitRunner g, const GitHash &hash) const
 

Private Attributes

Ui::MainWindow * ui
 
Privatem
 

Friends

class UserEventHandler
 
class ImageViewWidget
 
class FileDiffSliderWidget
 
class FileHistoryWindow
 
class FileDiffWidget
 
class AboutDialog
 
class RepositoryTreeWidget
 
class MainWindowExchangeData
 

Member Enumeration Documentation

◆ anonymous enum

anonymous enum
Enumerator
IndexRole 
FilePathRole 
DiffIndexRole 
ObjectIdRole 
HeaderRole 
SubmodulePathRole 
SubmoduleCommitIdRole 

◆ CloneOperation

Enumerator
Clone 
SubmoduleAdd 

◆ FileListType

Enumerator
MessagePanel 
SingleList 
SideBySide 

◆ FilterTarget

enum MainWindow::FilterTarget
strongprivate
Enumerator
RepositorySearch 
CommitLogSearch 

◆ InteractionMode

Enumerator
None 
Busy 

◆ NamedCommitFlag

Enumerator
Branches 
Tags 
Remotes 

Constructor & Destructor Documentation

◆ MainWindow()

MainWindow::MainWindow ( QWidget *  parent = nullptr)
explicit
Here is the call graph for this function:

◆ ~MainWindow()

MainWindow::~MainWindow ( )
override
Here is the call graph for this function:

Member Function Documentation

◆ _addExistingLocalRepository()

bool MainWindow::_addExistingLocalRepository ( QString  dir,
QString  name,
QString  sshkey,
bool  open,
bool  save = true,
bool  msgbox_if_err = true 
)
private

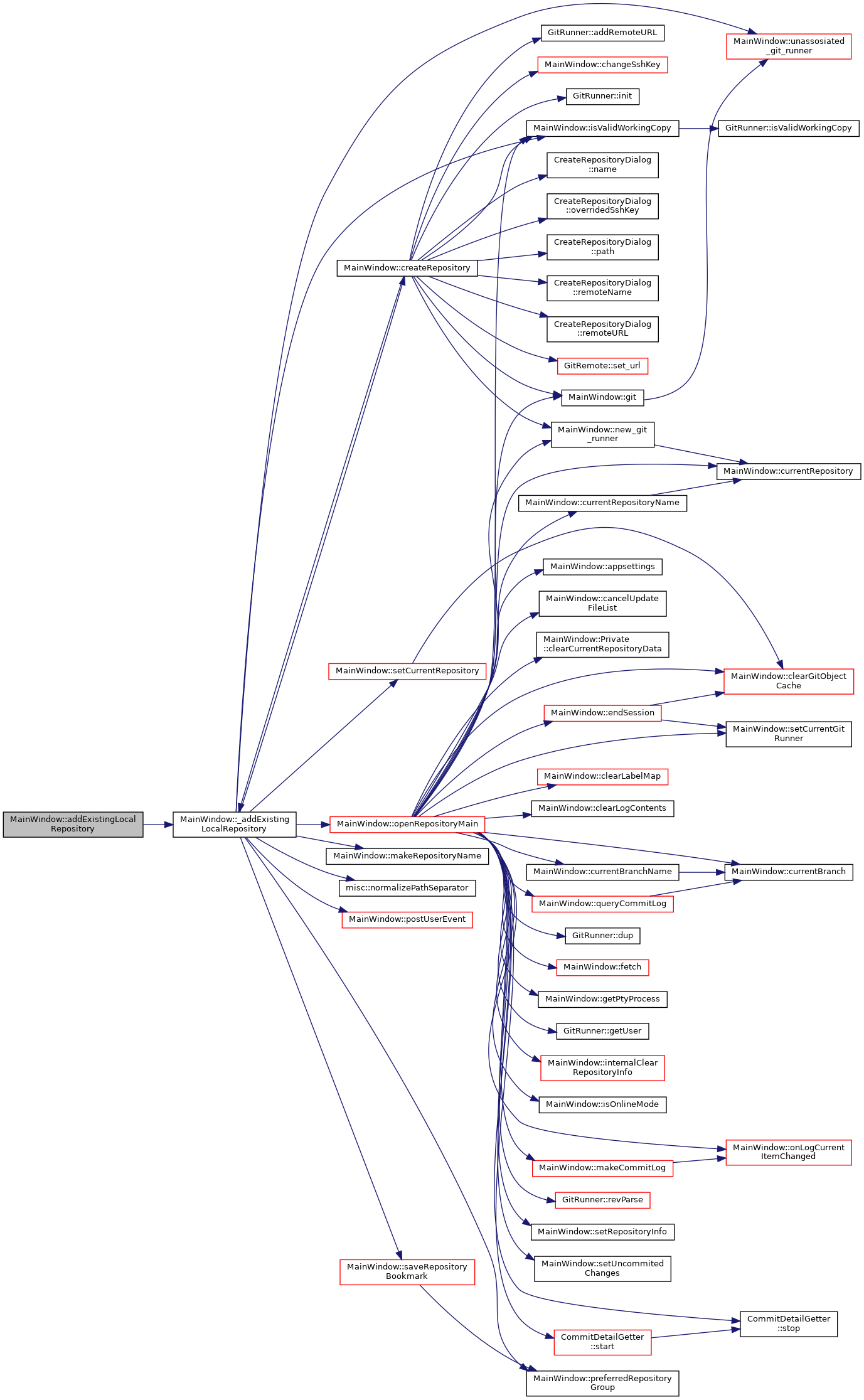
MainWindow::addExistingLocalRepository.

Parameters
dirディレクトリ
name名前
sshkeySSHキー
open開く

既存のリポジトリを追加する

Here is the call graph for this function:

◆ _appendCharToFilterText()

void MainWindow::_appendCharToFilterText ( ushort  c)
private

フィルタに文字を追加する

Returns
Here is the call graph for this function:

◆ _chooseRepository()

void MainWindow::_chooseRepository ( QTreeWidgetItem *  item)
private
Here is the call graph for this function:

◆ _git()

GitRunner MainWindow::_git ( QString const &  dir,
QString const &  submodpath,
QString const &  sshkey 
) const
Here is the call graph for this function:

◆ _updateCommitLogTableView()

void MainWindow::_updateCommitLogTableView ( int  delay_ms)
private

MainWindow::_updateCommitLogTableView.

Parameters
delay_msコミットログテーブルを更新する

◆ abbrevCommitID()

QString MainWindow::abbrevCommitID ( const GitCommitItem commit)
static
Here is the call graph for this function:

◆ abortPtyProcess()

void MainWindow::abortPtyProcess ( )
private
Here is the call graph for this function:

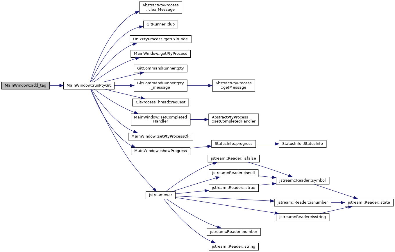
◆ add_tag()

void MainWindow::add_tag ( GitRunner  g,
QString const &  name,
GitHash const &  commit_id 
)
private
Here is the call graph for this function:

◆ addDiffItems()

void MainWindow::addDiffItems ( const QList< GitDiff > *  diff_list,
const std::function< void(const ObjectData &)> &  add_item 
)
static

差分リスト情報をもとにリストウィジェットへアイテムを追加する

Parameters
diff_list
fn_add_item

◆ addExistingLocalRepository()

bool MainWindow::addExistingLocalRepository ( QString const &  dir,
bool  open 
)
private
Here is the call graph for this function:

◆ addExistingLocalRepositoryWithGroup()

void MainWindow::addExistingLocalRepositoryWithGroup ( QString const &  dir,
QString const &  group 
)
private

MainWindow::addExistingLocalRepositoryWithGroup.

Parameters
dirディレクトリ
groupグループ

既存のリポジトリを追加する

Here is the call graph for this function:

◆ addFileObjectData()

void MainWindow::addFileObjectData ( const MainWindowExchangeData data)
private

◆ addMenuActionProperty()

QAction * MainWindow::addMenuActionProperty ( QMenu *  menu)

MainWindow::addMenuActionProperty.

Parameters
menuメニュー

プロパティメニューを追加する

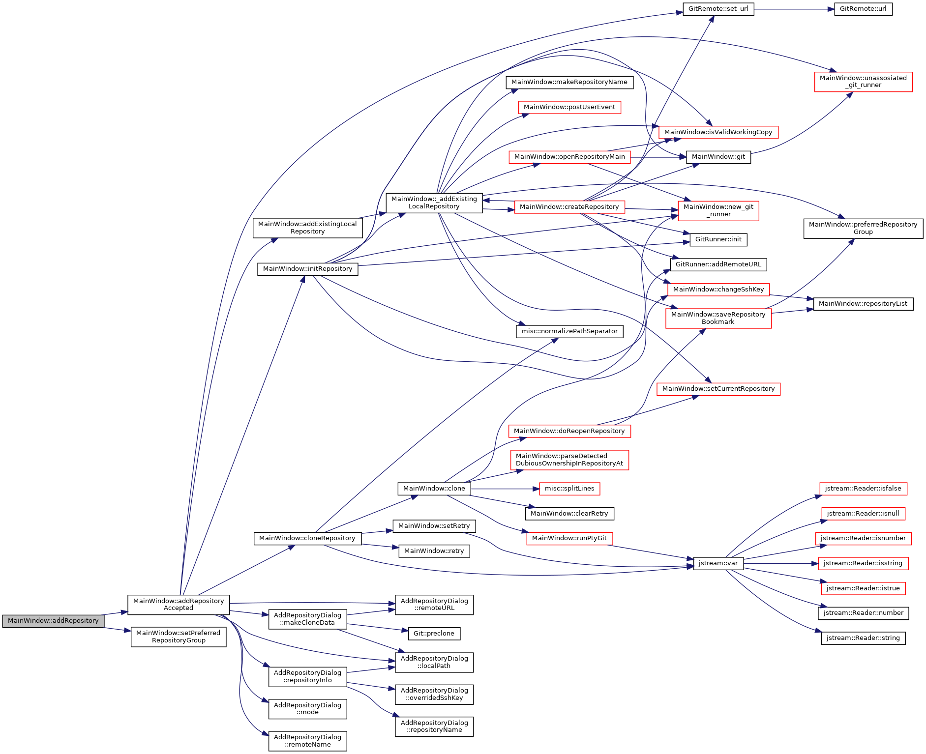
◆ addRepository()

void MainWindow::addRepository ( QString const &  local_dir,
QString const &  group = {} 
)
private

MainWindow::addRepository.

Parameters
local_dirディレクトリ

リポジトリを追加する(クローンしたり初期化することもできる)

Here is the call graph for this function:

◆ addRepositoryAccepted()

void MainWindow::addRepositoryAccepted ( const AddRepositoryDialog dlg)
private
Here is the call graph for this function:

◆ addTag()

void MainWindow::addTag ( QString const &  name)
Here is the call graph for this function:

◆ appendCharToFilterText()

bool MainWindow::appendCharToFilterText ( int  k,
MainWindow::FilterTarget  ft 
)
private
Here is the call graph for this function:

◆ appendLogHistory()

void MainWindow::appendLogHistory ( const QByteArray &  str)
private

◆ applyFilter()

bool MainWindow::applyFilter ( )
private
Here is the call graph for this function:

◆ appsettings() [1/2]

ApplicationSettings * MainWindow::appsettings ( )

◆ appsettings() [2/2]

const ApplicationSettings * MainWindow::appsettings ( ) const

◆ askAreYouSureYouWantToRun()

bool MainWindow::askAreYouSureYouWantToRun ( QString const &  title,
QString const &  command 
)
private

コマンドを実行していいか、ユーザーに尋ねる

Parameters
titleウィンドウタイトル
commandコマンド名
Returns

◆ autoOpenRepository()

void MainWindow::autoOpenRepository ( QString  dir,
QString const &  commit_id = {} 
)
Here is the call graph for this function:

◆ blame() [1/2]

void MainWindow::blame ( )
private
Here is the call graph for this function:

◆ blame() [2/2]

void MainWindow::blame ( QListWidgetItem *  item)
private
Here is the call graph for this function:

◆ branchmap()

std::map< GitHash, BranchList > const & MainWindow::branchmap ( ) const
private
Here is the call graph for this function:

◆ buildRepoTree()

void MainWindow::buildRepoTree ( QString const &  group,
QTreeWidgetItem *  item,
QList< RepositoryInfo > *  repos 
)
private
Here is the call graph for this function:

◆ cancelPendingUserEvents()

void MainWindow::cancelPendingUserEvents ( )
private

未送信のイベントをすべて削除する

◆ cancelUpdateFileList()

void MainWindow::cancelUpdateFileList ( )
private

◆ changeRepositoryBookmarkName()

void MainWindow::changeRepositoryBookmarkName ( RepositoryInfo  item,
QString  new_name 
)
Here is the call graph for this function:

◆ changeSshKey()

void MainWindow::changeSshKey ( QString const &  local_dir,
QString const &  ssh_key,
bool  save 
)
Here is the call graph for this function:

◆ checkExecutable()

bool MainWindow::checkExecutable ( QString const &  path)
private

MainWindow::checkExecutable.

Parameters
pathパス
Returns

実行可能かチェックする

Here is the call graph for this function:

◆ checkGitCommand()

bool MainWindow::checkGitCommand ( )
private

MainWindow::checkGitCommand.

gitコマンドの有効性をチェックする

Here is the call graph for this function:

◆ checkout() [1/2]

void MainWindow::checkout ( )
Here is the call graph for this function:

◆ checkout() [2/2]

void MainWindow::checkout ( QWidget *  parent,
const GitCommitItem commit,
std::function< void()>  accepted_callback = {} 
)
Here is the call graph for this function:

◆ checkoutLocalBranch()

bool MainWindow::checkoutLocalBranch ( QString const &  name)
Here is the call graph for this function:

◆ checkUser()

void MainWindow::checkUser ( )
private

MainWindow::checkUser.

ユーザーをチェックする

Here is the call graph for this function:

◆ cherrypick()

void MainWindow::cherrypick ( GitCommitItem const *  commit)
private
Here is the call graph for this function:

◆ chooseRepository()

void MainWindow::chooseRepository ( )
private
Here is the call graph for this function:

◆ cleanSubModule()

void MainWindow::cleanSubModule ( GitRunner  g,
QListWidgetItem *  item 
)
private
Here is the call graph for this function:

◆ clearAllFilters()

void MainWindow::clearAllFilters ( int  select_row = -1)
private

すべてのフィルタの文字列をクリアし、ステータスバーを更新する

Here is the call graph for this function:

◆ clearAuthentication()

void MainWindow::clearAuthentication ( )
private

MainWindow::clearAuthentication.

認証情報をクリアする

Here is the call graph for this function:

◆ clearDiffView()

void MainWindow::clearDiffView ( )
private

差分ビューを消去

◆ clearFileList()

void MainWindow::clearFileList ( )
private

ファイルリストを消去

◆ clearFilterText()

void MainWindow::clearFilterText ( int  repo_list_select_row = -1)
private

フィルタの文字列をクリアする

Here is the call graph for this function:

◆ clearGitCommandCache()

void MainWindow::clearGitCommandCache ( )
private
Here is the call graph for this function:

◆ clearGitObjectCache()

void MainWindow::clearGitObjectCache ( )
private
Here is the call graph for this function:

◆ clearLabelMap()

void MainWindow::clearLabelMap ( )
private
Here is the call graph for this function:

◆ clearLogContents()

void MainWindow::clearLogContents ( )

◆ clearLogHistory()

void MainWindow::clearLogHistory ( )
private

◆ clearRetry()

void MainWindow::clearRetry ( )
private

◆ clearSshAuthentication()

void MainWindow::clearSshAuthentication ( )
private

MainWindow::clearSshAuthentication.

SSH認証情報をクリアする

◆ clearStatusInfo()

void MainWindow::clearStatusInfo ( )
Here is the call graph for this function:

◆ clone()

void MainWindow::clone ( CloneParams const &  a)
private

MainWindow::cloneRepository.

Parameters
clonedataクローンデータ
repodataリポジトリデータ
Returns

リポジトリをクローンする

Here is the call graph for this function:

◆ cloneRepository()

bool MainWindow::cloneRepository ( const GitCloneData clonedata,
const RepositoryInfo repodata 
)
Here is the call graph for this function:

◆ closeEvent()

void MainWindow::closeEvent ( QCloseEvent *  event)
overrideprotected
Here is the call graph for this function:

◆ color()

QColor MainWindow::color ( unsigned int  depth)

MainWindow::color.

Parameters
depth階層の深さ
Returns

階層の深さに応じた色を返す

◆ commit()

void MainWindow::commit ( bool  amend = false)
private

MainWindow::commit.

Parameters
amendコミットする
Here is the call graph for this function:

◆ commitAmend()

void MainWindow::commitAmend ( )
private

MainWindow::commitAmend.

コミットを修正する

Here is the call graph for this function:

◆ commitItem() [1/2]

GitCommitItem const & MainWindow::commitItem ( GitHash const &  id) const
Here is the call graph for this function:

◆ commitItem() [2/2]

GitCommitItem const & MainWindow::commitItem ( int  row) const
Here is the call graph for this function:

◆ commitlog()

GitCommitItemList const & MainWindow::commitlog ( ) const
Here is the call graph for this function:

◆ committerIcon()

QImage MainWindow::committerIcon ( int  row,
QSize  size 
) const
Here is the call graph for this function:

◆ connectPtyProcessCompleted()

void MainWindow::connectPtyProcessCompleted ( )
private
Here is the call graph for this function:

◆ connectSetCommitLog()

void MainWindow::connectSetCommitLog ( )
private
Here is the call graph for this function:

◆ connectShowFileListHandler()

void MainWindow::connectShowFileListHandler ( )
private

◆ createRepository()

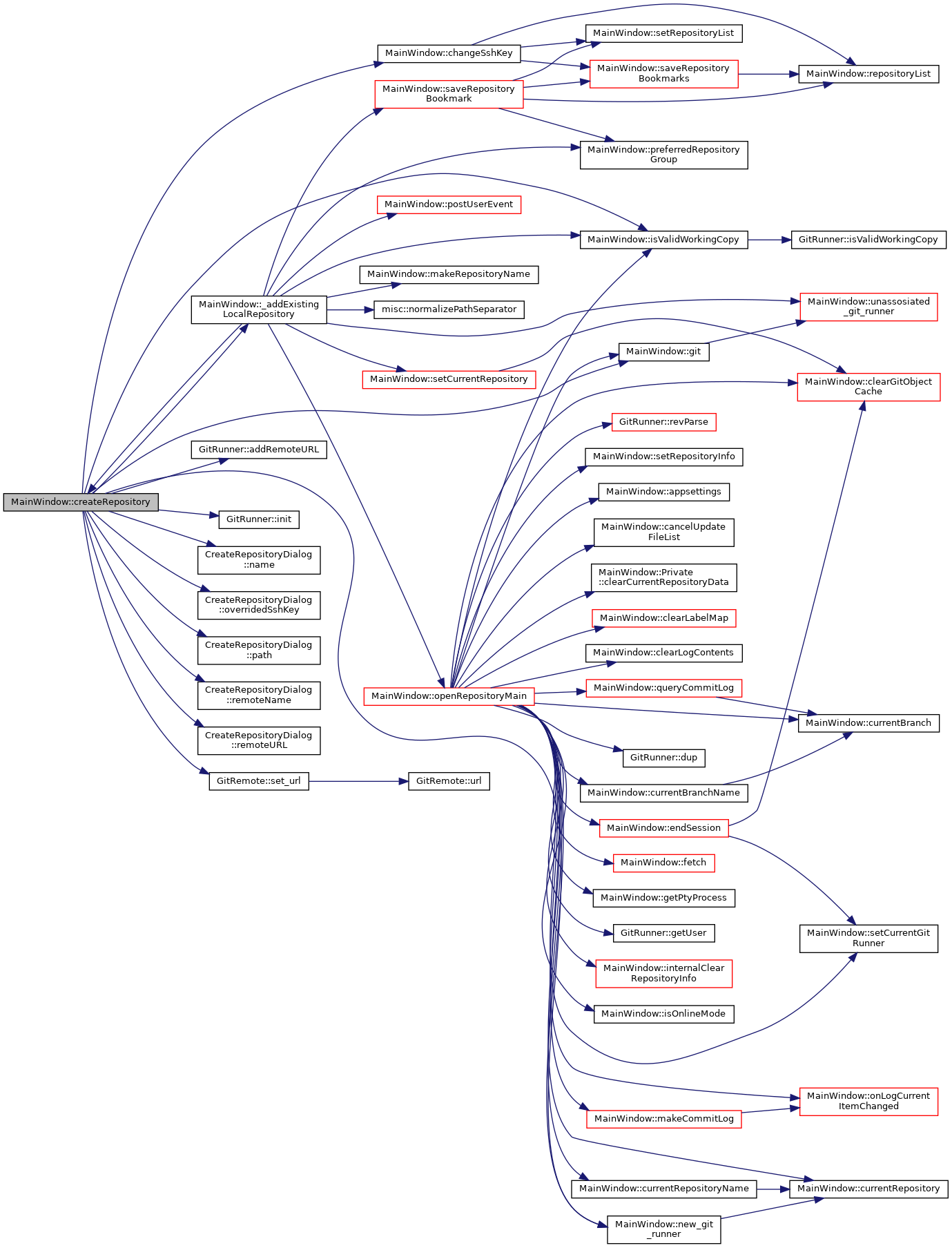
void MainWindow::createRepository ( QString const &  dir)
private

MainWindow::createRepository.

Parameters
dirディレクトリ

リポジトリを作成する

Here is the call graph for this function:

◆ currentBranch()

const GitBranch & MainWindow::currentBranch ( ) const

◆ currentBranchName()

QString MainWindow::currentBranchName ( ) const
Here is the call graph for this function:

◆ currentCommitItem()

GitCommitItem const * MainWindow::currentCommitItem ( )
Here is the call graph for this function:

◆ currentFileItem()

QListWidgetItem * MainWindow::currentFileItem ( ) const
private

◆ currentFileMimeFileType()

QString MainWindow::currentFileMimeFileType ( ) const
private

◆ currentGitUser()

GitUser MainWindow::currentGitUser ( ) const

◆ currentRemoteName()

QString MainWindow::currentRemoteName ( ) const

◆ currentRepository()

const RepositoryInfo & MainWindow::currentRepository ( ) const

◆ currentRepositoryData() [1/2]

RepositoryData * MainWindow::currentRepositoryData ( )

◆ currentRepositoryData() [2/2]

RepositoryData const * MainWindow::currentRepositoryData ( ) const

◆ currentRepositoryName()

QString MainWindow::currentRepositoryName ( ) const
Here is the call graph for this function:

◆ currentWorkingCopyDir()

QString MainWindow::currentWorkingCopyDir ( ) const

MainWindow::currentWorkingCopyDir.

Returns
現在の作業ディレクトリ

現在の作業ディレクトリを返す

Here is the call graph for this function:

◆ defaultWorkingDir()

QString MainWindow::defaultWorkingDir ( ) const

MainWindow::defaultWorkingDir.

デフォルトの作業ディレクトリを返す

Here is the call graph for this function:

◆ delete_tags()

void MainWindow::delete_tags ( GitRunner  g,
const QStringList &  tagnames 
)
private
Here is the call graph for this function:

◆ deleteBranch()

void MainWindow::deleteBranch ( const GitCommitItem commit)
private

MainWindow::deleteBranch.

Parameters
commitコミット

ブランチを削除する

Here is the call graph for this function:

◆ deleteRemoteBranch()

void MainWindow::deleteRemoteBranch ( const GitCommitItem commit)
private
Here is the call graph for this function:

◆ deleteSelectedBranch()

void MainWindow::deleteSelectedBranch ( )
private

MainWindow::deleteBranch.

ブランチを削除する

Here is the call graph for this function:

◆ deleteTags() [1/2]

void MainWindow::deleteTags ( const GitCommitItem commit)
private
Here is the call graph for this function:

◆ deleteTags() [2/2]

void MainWindow::deleteTags ( QStringList const &  tagnames)
Here is the call graph for this function:

◆ deleteTempFiles()

void MainWindow::deleteTempFiles ( )
private

MainWindow::deleteTempFiles.

一時ファイルを削除する

Here is the call graph for this function:

◆ diffResult()

QList< GitDiff > const * MainWindow::diffResult ( ) const
private

◆ doGitCommand()

void MainWindow::doGitCommand ( const std::function< void(GitRunner)> &  callback)
private

MainWindow::doGitCommand.

Parameters
callbackコールバック

gitコマンドを実行する

Here is the call graph for this function:

◆ doReopenRepository()

void MainWindow::doReopenRepository ( ProcessStatus status,
const RepositoryInfo repodata 
)
private

MainWindow::doReopenRepository.

Parameters
statusステータス
userdataユーザーデータ

リポジトリを再オープンする

Here is the call graph for this function:

◆ dragEnterEvent()

void MainWindow::dragEnterEvent ( QDragEnterEvent *  event)
overrideprotected
Here is the call graph for this function:

◆ drawDigit()

void MainWindow::drawDigit ( QPainter *  pr,
int  x,
int  y,
int  n 
) const

MainWindow::drawDigit.

Parameters
prQPainter
xX座標
yY座標
n数字
Returns

0〜9の小さい数字を描画する

◆ editFile()

bool MainWindow::editFile ( QString const &  path,
QString const &  title 
)
private

テキストファイルを編集する

Parameters
path
title
Returns
Here is the call graph for this function:

◆ emitWriteLog()

void MainWindow::emitWriteLog ( LogData const &  logdata)

◆ enableDragAndDropOnRepositoryTree()

void MainWindow::enableDragAndDropOnRepositoryTree ( bool  enabled)
private

◆ endSession()

void MainWindow::endSession ( )
private
Here is the call graph for this function:

◆ event()

bool MainWindow::event ( QEvent *  event)
overrideprotected
Here is the call graph for this function:

◆ eventFilter()

bool MainWindow::eventFilter ( QObject *  watched,
QEvent *  event 
)
overrideprotected
Here is the call graph for this function:

◆ execAreYouSureYouWantToContinueConnectingDialog()

void MainWindow::execAreYouSureYouWantToContinueConnectingDialog ( QString const &  windowtitle)
private
Here is the call graph for this function:

◆ execCommitExploreWindow()

void MainWindow::execCommitExploreWindow ( QWidget *  parent,
const GitCommitItem commit 
)
Here is the call graph for this function:

◆ execCommitPropertyDialog()

void MainWindow::execCommitPropertyDialog ( QWidget *  parent,
const GitCommitItem commit 
)
Here is the call graph for this function:

◆ execCommitViewWindow()

void MainWindow::execCommitViewWindow ( const GitCommitItem commit)
Here is the call graph for this function:

◆ execConfigUserDialog()

void MainWindow::execConfigUserDialog ( const GitUser global_user,
const GitUser local_user,
bool  enable_local_user,
QString const &  reponame 
)
private

MainWindow::execConfigUserDialog.

Parameters
global_userグローバルユーザー
local_userローカルユーザー
enable_local_userローカルユーザーを有効にする
reponameリポジトリ名

ユーザー設定ダイアログを表示する

Here is the call graph for this function:

◆ execFileHistory() [1/2]

void MainWindow::execFileHistory ( QListWidgetItem *  item)
Here is the call graph for this function:

◆ execFileHistory() [2/2]

void MainWindow::execFileHistory ( QString const &  path)
Here is the call graph for this function:

◆ execRepositoryPropertyDialog()

void MainWindow::execRepositoryPropertyDialog ( const RepositoryInfo repo,
bool  open_repository_menu = false 
)
private

MainWindow::execRepositoryPropertyDialog.

Parameters
repoリポジトリ
open_repository_menuリポジトリメニューを開く

リポジトリプロパティダイアログを表示する

Here is the call graph for this function:

◆ execSetGlobalUserDialog()

bool MainWindow::execSetGlobalUserDialog ( )
private

MainWindow::execSetGlobalUserDialog.

グローバルユーザー設定ダイアログを表示する

Here is the call graph for this function:

◆ executableOrEmpty()

QString MainWindow::executableOrEmpty ( QString const &  path)
private

MainWindow::checkExecutable.

Parameters
pathパス
Returns

実行可能かチェックする

Here is the call graph for this function:

◆ execWelcomeWizardDialog()

bool MainWindow::execWelcomeWizardDialog ( )
private

MainWindow::execWelcomeWizardDialog.

ようこそダイアログを表示する

Here is the call graph for this function:

◆ fetch() [1/2]

void MainWindow::fetch ( GitRunner  g)
private
Here is the call graph for this function:

◆ fetch() [2/2]

void MainWindow::fetch ( GitRunner  g,
bool  prune 
)
private
Here is the call graph for this function:

◆ filtertarget()

MainWindow::FilterTarget MainWindow::filtertarget ( ) const
private

◆ findBranch()

BranchList MainWindow::findBranch ( const GitHash id)
private

MainWindow::findBranch.

Parameters
idコミットIDからブランチを検索する
Here is the call graph for this function:

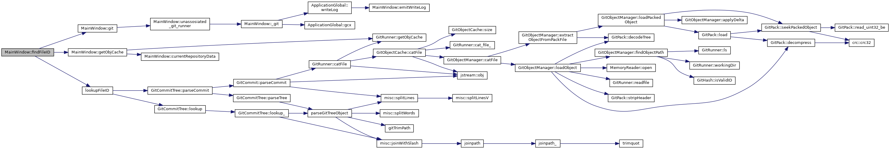
◆ findFileID()

QString MainWindow::findFileID ( const GitHash commit_id,
QString const &  file 
)
Here is the call graph for this function:

◆ findNext()

void MainWindow::findNext ( )
private
Here is the call graph for this function:

◆ findRegisteredRepository()

RepositoryInfo const * MainWindow::findRegisteredRepository ( QString *  workdir) const
private

MainWindow::findRegisteredRepository.

Parameters
workdir作業ディレクトリ

登録済みのリポジトリを探す

Here is the call graph for this function:

◆ findTag() [1/2]

TagList MainWindow::findTag ( const GitHash id) const
private
Here is the call graph for this function:

◆ findTag() [2/2]

TagList MainWindow::findTag ( std::map< GitHash, TagList > const &  tagmap,
GitHash const &  id 
)
static
Here is the call graph for this function:

◆ findText()

void MainWindow::findText ( QString const &  text)
private

◆ for_each_selected_files()

void MainWindow::for_each_selected_files ( std::function< void(QString const &)> const &  fn)
private
Here is the call graph for this function:

◆ getBookmarksFilePath()

QString MainWindow::getBookmarksFilePath ( ) const
private

◆ getCommitItem()

std::optional< GitCommitItem > MainWindow::getCommitItem ( GitRunner  g,
const GitHash hash 
) const
private
Here is the call graph for this function:

◆ getFilePath()

QString MainWindow::getFilePath ( QListWidgetItem *  item)
static

◆ getForceFetch()

bool MainWindow::getForceFetch ( ) const
private

◆ getHeadId()

GitHash MainWindow::getHeadId ( ) const
private

◆ getIncrementalSearchText()

QString MainWindow::getIncrementalSearchText ( ) const
private

フィルタ文字列を取得する

Returns

◆ getLog()

const GitCommitItem * MainWindow::getLog ( int  index) const
private
Here is the call graph for this function:

◆ getLogHistoryLines()

std::vector< std::string > MainWindow::getLogHistoryLines ( )
private

◆ getObjCache()

GitObjectCache * MainWindow::getObjCache ( )
private
Here is the call graph for this function:

◆ getObjectID()

GitHash MainWindow::getObjectID ( QListWidgetItem *  item)
static

◆ getPtyProcess() [1/2]

PtyProcess * MainWindow::getPtyProcess ( )
private

◆ getPtyProcess() [2/2]

PtyProcess const * MainWindow::getPtyProcess ( ) const
private

◆ getPtyProcessOk()

bool MainWindow::getPtyProcessOk ( ) const
private

◆ getSubmoduleCommitId()

QString MainWindow::getSubmoduleCommitId ( QListWidgetItem *  item)
static

◆ getSubmodulePath()

QString MainWindow::getSubmodulePath ( QListWidgetItem *  item)
static

◆ getTempRepoForCloneCompleteV()

const QVariant & MainWindow::getTempRepoForCloneCompleteV ( ) const
private

◆ git()

GitRunner MainWindow::git ( )
Here is the call graph for this function:

◆ git_for_submodule()

GitRunner MainWindow::git_for_submodule ( GitRunner  g,
GitSubmoduleItem const &  submod 
)
static
Here is the call graph for this function:

◆ hideProgress()

void MainWindow::hideProgress ( )
Here is the call graph for this function:

◆ httpAuthenticationPass()

std::string MainWindow::httpAuthenticationPass ( ) const
private

◆ httpAuthenticationUser()

std::string MainWindow::httpAuthenticationUser ( ) const
private

◆ httpSetAuthentication()

void MainWindow::httpSetAuthentication ( const std::string &  user,
const std::string &  pass 
)
private

◆ indexOfDiff()

int MainWindow::indexOfDiff ( QListWidgetItem *  item)
static

◆ indexOfLog()

int MainWindow::indexOfLog ( QListWidgetItem *  item)
static

◆ initRepository()

void MainWindow::initRepository ( QString const &  path,
QString const &  reponame,
const GitRemote remote 
)
private

MainWindow::initRepository.

Parameters
pathパス
reponameリポジトリ名
remoteリモート

リポジトリを初期化する

Here is the call graph for this function:

◆ initUpdateFileListTimer()

void MainWindow::initUpdateFileListTimer ( )
private
Here is the call graph for this function:

◆ interactionEnabled()

bool MainWindow::interactionEnabled ( ) const
private

◆ interactionMode()

MainWindow::InteractionMode MainWindow::interactionMode ( ) const
private

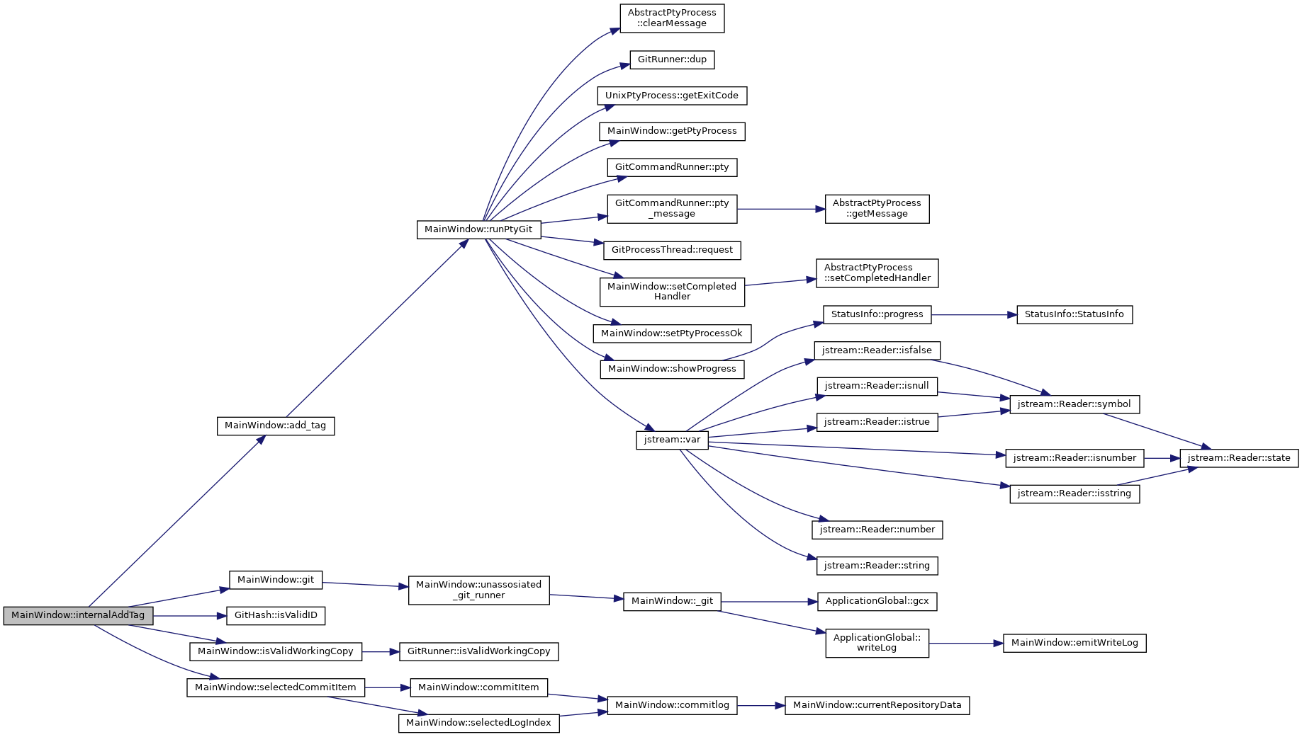
◆ internalAddTag()

void MainWindow::internalAddTag ( QString const &  name)
private

MainWindow::internalAddTag.

Parameters
name名前
Returns

タグを追加する

Here is the call graph for this function:

◆ internalAfterFetch()

void MainWindow::internalAfterFetch ( )
Here is the call graph for this function:

◆ internalClearRepositoryInfo()

void MainWindow::internalClearRepositoryInfo ( )
private

MainWindow::internalClearRepositoryInfo.

リポジトリ情報をクリアする

Here is the call graph for this function:

◆ internalDeleteTags()

void MainWindow::internalDeleteTags ( const QStringList &  tagnames)
private

MainWindow::internalDeleteTags.

Parameters
tagnamesタグ名

タグを削除する

Here is the call graph for this function:

◆ internalSaveCommandPath()

void MainWindow::internalSaveCommandPath ( QString const &  path,
bool  save,
QString const &  name 
)
private

MainWindow::internalSaveCommandPath.

Parameters
pathパス
save保存する
name名前

コマンドのパスを保存する

◆ internalShowPanel()

void MainWindow::internalShowPanel ( FileListType  file_list_type)
private

◆ internalWriteLog

void MainWindow::internalWriteLog ( const LogData logdata)
slot
Here is the call graph for this function:

◆ isAncestorCommit()

bool MainWindow::isAncestorCommit ( GitHash const &  id) const

◆ isAvatarEnabled()

bool MainWindow::isAvatarEnabled ( ) const
Here is the call graph for this function:

◆ isAvatarsVisible()

bool MainWindow::isAvatarsVisible ( ) const
Here is the call graph for this function:

◆ isGraphVisible()

bool MainWindow::isGraphVisible ( ) const
Here is the call graph for this function:

◆ isLabelsVisible()

bool MainWindow::isLabelsVisible ( ) const
Here is the call graph for this function:

◆ isOnlineMode()

bool MainWindow::isOnlineMode ( ) const

◆ isPtyProcessRunning()

bool MainWindow::isPtyProcessRunning ( ) const
private
Here is the call graph for this function:

◆ isRepositoryOpened()

bool MainWindow::isRepositoryOpened ( ) const
private
Here is the call graph for this function:

◆ isRetryQueued()

bool MainWindow::isRetryQueued ( ) const
private

◆ isThereUncommitedChanges()

bool MainWindow::isThereUncommitedChanges ( ) const
private

◆ isUninitialized()

bool MainWindow::isUninitialized ( )
private
Here is the call graph for this function:

◆ isValidRemoteURL()

bool MainWindow::isValidRemoteURL ( QString const &  url,
QString const &  sshkey 
)
private
Here is the call graph for this function:

◆ isValidWorkingCopy() [1/3]

bool MainWindow::isValidWorkingCopy ( GitRunner  g)
static
Here is the call graph for this function:

◆ isValidWorkingCopy() [2/3]

bool MainWindow::isValidWorkingCopy ( QString const &  dir) const
Here is the call graph for this function:

◆ isValidWorkingCopy() [3/3]

bool MainWindow::isValidWorkingCopy ( QString const &  local_dir)
Here is the call graph for this function:

◆ jump() [1/2]

bool MainWindow::jump ( GitRunner  g,
const GitHash id 
)
private
Here is the call graph for this function:

◆ jump() [2/2]

void MainWindow::jump ( GitRunner  g,
QString const &  text 
)
private
Here is the call graph for this function:

◆ jumpToCommit() [1/2]

bool MainWindow::jumpToCommit ( const GitHash id)
Here is the call graph for this function:

◆ jumpToCommit() [2/2]

bool MainWindow::jumpToCommit ( QString const &  id)
Here is the call graph for this function:

◆ keyPressEvent()

void MainWindow::keyPressEvent ( QKeyEvent *  event)
overrideprotected
Here is the call graph for this function:

◆ labelsInfoText()

QString MainWindow::labelsInfoText ( GitCommitItem const &  commit)
private

MainWindow::labelsInfoText.

Parameters
commit
Returns

コミットに関するラベル文字列を取得

e.g. " {hoge} {fuga} {r/o/piyo}"

Here is the call graph for this function:

◆ limitLogCount()

int MainWindow::limitLogCount ( ) const
private
Here is the call graph for this function:

◆ locateCommitID()

bool MainWindow::locateCommitID ( QString const &  commit_id)
private
Here is the call graph for this function:

◆ log_all2()

GitCommitItemList MainWindow::log_all2 ( GitRunner  g,
const GitHash id,
int  maxcount 
) const
private
Here is the call graph for this function:

◆ logGitVersion()

void MainWindow::logGitVersion ( )
private

MainWindow::logGitVersion.

gitコマンドのバージョンをログに書き込む

Here is the call graph for this function:

◆ makeCommitLabels()

std::tuple< QString, BranchLabelList > MainWindow::makeCommitLabels ( GitCommitItem const &  commit,
std::map< GitHash, BranchList > const &  branch_map,
std::map< GitHash, TagList > const &  tag_map 
) const
private
Here is the call graph for this function:

◆ makeCommitLog()

void MainWindow::makeCommitLog ( GitHash const &  head,
CommitLogExchangeData  exdata,
int  scroll_pos,
int  select_row 
)
private

コミットログテーブルウィジェットを構築

Here is the call graph for this function:

◆ makeDiffList()

void MainWindow::makeDiffList ( const GitHash id,
QList< GitDiff > *  diff_list,
QListWidget *  listwidget 
)
Here is the call graph for this function:

◆ makeDiffs()

std::optional< QList< GitDiff > > MainWindow::makeDiffs ( GitRunner  g,
GitHash  id,
std::future< QList< GitSubmoduleItem >> &&  async_modules 
)
private

MainWindow::makeDiffs.

Parameters
idID

差分を作成する

Here is the call graph for this function:

◆ makeFileItemText()

static std::pair<QString, QString> MainWindow::makeFileItemText ( const ObjectData data)
static

◆ makeRepositoryName()

QString MainWindow::makeRepositoryName ( QString const &  loc)
static

MainWindow::makeRepositoryName.

Parameters
locロケーション

リポジトリ名を作成する

◆ merge()

void MainWindow::merge ( GitCommitItem  commit = {})
private
Here is the call graph for this function:

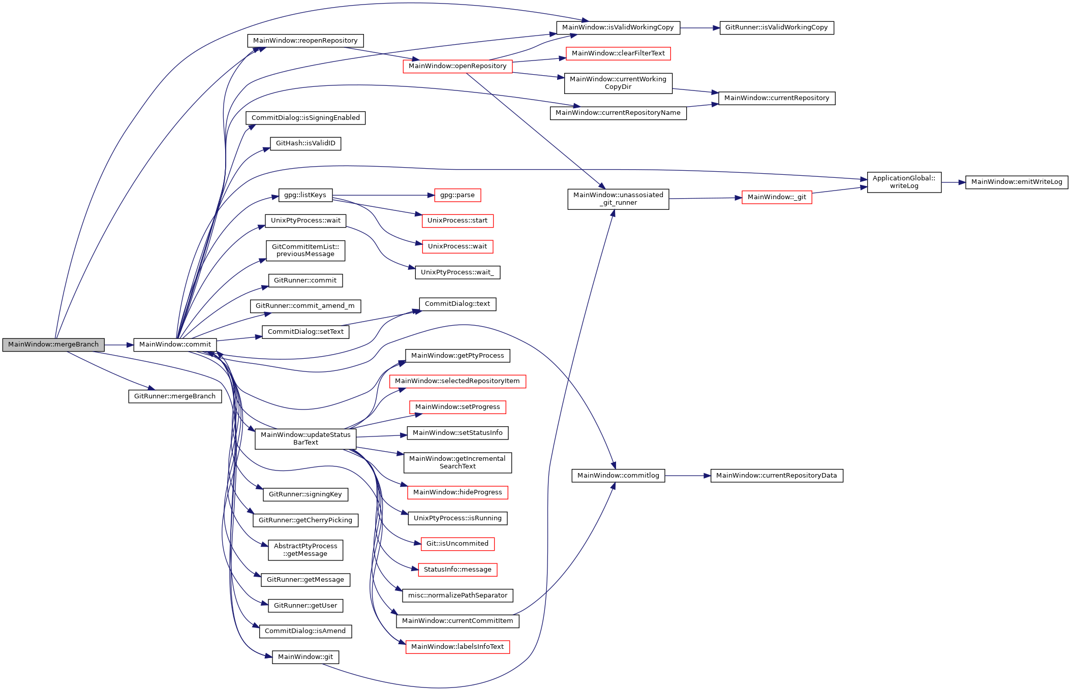
◆ mergeBranch() [1/2]

void MainWindow::mergeBranch ( GitCommitItem const *  commit,
GitMergeFastForward  ff,
bool  squash 
)
private
Here is the call graph for this function:

◆ mergeBranch() [2/2]

void MainWindow::mergeBranch ( QString const &  commit,
GitMergeFastForward  ff,
bool  squash 
)
private
Here is the call graph for this function:

◆ msgNoRepositorySelected()

void MainWindow::msgNoRepositorySelected ( )
private

◆ namedCommitItems()

NamedCommitList MainWindow::namedCommitItems ( int  flags)
private
Here is the call graph for this function:

◆ new_git_runner() [1/2]

GitRunner MainWindow::new_git_runner ( )
Here is the call graph for this function:

◆ new_git_runner() [2/2]

GitRunner MainWindow::new_git_runner ( QString const &  dir,
QString const &  sshkey 
)
Here is the call graph for this function:

◆ newListWidgetFileItem()

QListWidgetItem * MainWindow::newListWidgetFileItem ( const MainWindow::ObjectData data)
static

リストウィジェット用ファイルアイテムを作成する

Parameters
data
Returns
Here is the call graph for this function:

◆ newTempFilePath()

QString MainWindow::newTempFilePath ( )
private
Here is the call graph for this function:

◆ on_action_about_triggered

void MainWindow::on_action_about_triggered ( )
privateslot

◆ on_action_add_repository_triggered

void MainWindow::on_action_add_repository_triggered ( )
privateslot
Here is the call graph for this function:

◆ on_action_clean_df_triggered

void MainWindow::on_action_clean_df_triggered ( )
privateslot
Here is the call graph for this function:

◆ on_action_commit_triggered

void MainWindow::on_action_commit_triggered ( )
privateslot
Here is the call graph for this function:

◆ on_action_configure_user_triggered

void MainWindow::on_action_configure_user_triggered ( )
privateslot
Here is the call graph for this function:

◆ on_action_create_desktop_launcher_file_triggered

void MainWindow::on_action_create_desktop_launcher_file_triggered ( )
privateslot
Here is the call graph for this function:

◆ on_action_delete_branch_triggered

void MainWindow::on_action_delete_branch_triggered ( )
privateslot
Here is the call graph for this function:

◆ on_action_delete_remote_branch_triggered

void MainWindow::on_action_delete_remote_branch_triggered ( )
privateslot
Here is the call graph for this function:

◆ on_action_edit_git_config_triggered

void MainWindow::on_action_edit_git_config_triggered ( )
privateslot
Here is the call graph for this function:

◆ on_action_edit_gitignore_triggered

void MainWindow::on_action_edit_gitignore_triggered ( )
privateslot
Here is the call graph for this function:

◆ on_action_edit_global_gitconfig_triggered

void MainWindow::on_action_edit_global_gitconfig_triggered ( )
privateslot
Here is the call graph for this function:

◆ on_action_edit_settings_triggered

void MainWindow::on_action_edit_settings_triggered ( )
privateslot
Here is the call graph for this function:

◆ on_action_edit_tags_triggered

void MainWindow::on_action_edit_tags_triggered ( )
privateslot
Here is the call graph for this function:

◆ on_action_exit_triggered

void MainWindow::on_action_exit_triggered ( )
privateslot

◆ on_action_expand_commit_log_triggered

void MainWindow::on_action_expand_commit_log_triggered ( )
privateslot

◆ on_action_expand_diff_view_triggered

void MainWindow::on_action_expand_diff_view_triggered ( )
privateslot

◆ on_action_expand_file_list_triggered

void MainWindow::on_action_expand_file_list_triggered ( )
privateslot

◆ on_action_explorer_triggered

void MainWindow::on_action_explorer_triggered ( )
privateslot
Here is the call graph for this function:

◆ on_action_fetch_prune_triggered

void MainWindow::on_action_fetch_prune_triggered ( )
privateslot
Here is the call graph for this function:

◆ on_action_fetch_triggered

void MainWindow::on_action_fetch_triggered ( )
privateslot
Here is the call graph for this function:

◆ on_action_find_next_triggered

void MainWindow::on_action_find_next_triggered ( )
privateslot
Here is the call graph for this function:

◆ on_action_find_triggered

void MainWindow::on_action_find_triggered ( )
privateslot
Here is the call graph for this function:

◆ on_action_offline_triggered

void MainWindow::on_action_offline_triggered ( )
privateslot

◆ on_action_online_triggered

void MainWindow::on_action_online_triggered ( )
privateslot

◆ on_action_pull_triggered

void MainWindow::on_action_pull_triggered ( )
privateslot
Here is the call graph for this function:

◆ on_action_push_all_tags_triggered

void MainWindow::on_action_push_all_tags_triggered ( )
privateslot
Here is the call graph for this function:

◆ on_action_push_triggered

void MainWindow::on_action_push_triggered ( )
privateslot
Here is the call graph for this function:

◆ on_action_rebase_abort_triggered

void MainWindow::on_action_rebase_abort_triggered ( )
privateslot
Here is the call graph for this function:

◆ on_action_reflog_triggered

void MainWindow::on_action_reflog_triggered ( )
privateslot
Here is the call graph for this function:

◆ on_action_repo_checkout_triggered

void MainWindow::on_action_repo_checkout_triggered ( )
privateslot
Here is the call graph for this function:

◆ on_action_repo_jump_to_head_triggered

void MainWindow::on_action_repo_jump_to_head_triggered ( )
privateslot
Here is the call graph for this function:

◆ on_action_repo_jump_triggered

void MainWindow::on_action_repo_jump_triggered ( )
privateslot
Here is the call graph for this function:

◆ on_action_repo_merge_triggered

void MainWindow::on_action_repo_merge_triggered ( )
privateslot
Here is the call graph for this function:

◆ on_action_repositories_panel_triggered

void MainWindow::on_action_repositories_panel_triggered ( )
privateslot

◆ on_action_repository_property_triggered

void MainWindow::on_action_repository_property_triggered ( )
privateslot
Here is the call graph for this function:

◆ on_action_repository_status_triggered

void MainWindow::on_action_repository_status_triggered ( )
privateslot
Here is the call graph for this function:

◆ on_action_reset_hard_triggered

void MainWindow::on_action_reset_hard_triggered ( )
privateslot
Here is the call graph for this function:

◆ on_action_reset_HEAD_1_triggered

void MainWindow::on_action_reset_HEAD_1_triggered ( )
privateslot
Here is the call graph for this function:

◆ on_action_restart_trace_logger_triggered

void MainWindow::on_action_restart_trace_logger_triggered ( )
privateslot
Here is the call graph for this function:

◆ on_action_set_gpg_signing_triggered

void MainWindow::on_action_set_gpg_signing_triggered ( )
privateslot
Here is the call graph for this function:

◆ on_action_show_avatars_triggered

void MainWindow::on_action_show_avatars_triggered ( )
privateslot
Here is the call graph for this function:

◆ on_action_show_graph_triggered

void MainWindow::on_action_show_graph_triggered ( )
privateslot
Here is the call graph for this function:

◆ on_action_show_labels_triggered

void MainWindow::on_action_show_labels_triggered ( )
privateslot
Here is the call graph for this function:

◆ on_action_sidebar_triggered

void MainWindow::on_action_sidebar_triggered ( )
privateslot

◆ on_action_ssh_triggered

void MainWindow::on_action_ssh_triggered ( )
privateslot
Here is the call graph for this function:

◆ on_action_stash_apply_triggered

void MainWindow::on_action_stash_apply_triggered ( )
privateslot
Here is the call graph for this function:

◆ on_action_stash_drop_triggered

void MainWindow::on_action_stash_drop_triggered ( )
privateslot
Here is the call graph for this function:

◆ on_action_stash_triggered

void MainWindow::on_action_stash_triggered ( )
privateslot
Here is the call graph for this function:

◆ on_action_stop_process_triggered

void MainWindow::on_action_stop_process_triggered ( )
privateslot
Here is the call graph for this function:

◆ on_action_submodule_add_triggered

void MainWindow::on_action_submodule_add_triggered ( )
privateslot
Here is the call graph for this function:

◆ on_action_submodule_update_triggered

void MainWindow::on_action_submodule_update_triggered ( )
privateslot
Here is the call graph for this function:

◆ on_action_submodules_triggered

void MainWindow::on_action_submodules_triggered ( )
privateslot
Here is the call graph for this function:

◆ on_action_terminal_triggered

void MainWindow::on_action_terminal_triggered ( )
privateslot
Here is the call graph for this function:

◆ on_action_view_refresh_triggered

void MainWindow::on_action_view_refresh_triggered ( )
privateslot
Here is the call graph for this function:

◆ on_action_view_sort_by_time_changed

void MainWindow::on_action_view_sort_by_time_changed ( )
privateslot
Here is the call graph for this function:

◆ on_action_window_log_triggered

void MainWindow::on_action_window_log_triggered ( bool  checked)
privateslot
Here is the call graph for this function:

◆ on_listWidget_files_currentRowChanged

void MainWindow::on_listWidget_files_currentRowChanged ( int  currentRow)
privateslot
Here is the call graph for this function:

◆ on_listWidget_files_customContextMenuRequested

void MainWindow::on_listWidget_files_customContextMenuRequested ( const QPoint &  pos)
privateslot
Here is the call graph for this function:

◆ on_listWidget_files_itemDoubleClicked

void MainWindow::on_listWidget_files_itemDoubleClicked ( QListWidgetItem *  item)
privateslot
Here is the call graph for this function:

◆ on_listWidget_staged_currentRowChanged

void MainWindow::on_listWidget_staged_currentRowChanged ( int  currentRow)
privateslot
Here is the call graph for this function:

◆ on_listWidget_staged_customContextMenuRequested

void MainWindow::on_listWidget_staged_customContextMenuRequested ( const QPoint &  pos)
privateslot
Here is the call graph for this function:

◆ on_listWidget_staged_itemDoubleClicked

void MainWindow::on_listWidget_staged_itemDoubleClicked ( QListWidgetItem *  item)
privateslot
Here is the call graph for this function:

◆ on_listWidget_unstaged_currentRowChanged

void MainWindow::on_listWidget_unstaged_currentRowChanged ( int  currentRow)
privateslot
Here is the call graph for this function:

◆ on_listWidget_unstaged_customContextMenuRequested

void MainWindow::on_listWidget_unstaged_customContextMenuRequested ( const QPoint &  pos)
privateslot
Here is the call graph for this function:

◆ on_listWidget_unstaged_itemDoubleClicked

void MainWindow::on_listWidget_unstaged_itemDoubleClicked ( QListWidgetItem *  item)
privateslot
Here is the call graph for this function:

◆ on_radioButton_remote_offline_clicked

void MainWindow::on_radioButton_remote_offline_clicked ( )
privateslot
Here is the call graph for this function:

◆ on_radioButton_remote_online_clicked

void MainWindow::on_radioButton_remote_online_clicked ( )
privateslot
Here is the call graph for this function:

◆ on_tableWidget_log_customContextMenuRequested

void MainWindow::on_tableWidget_log_customContextMenuRequested ( const QPoint &  pos)
privateslot
Here is the call graph for this function:

◆ on_tableWidget_log_doubleClicked

void MainWindow::on_tableWidget_log_doubleClicked ( const QModelIndex &  index)
privateslot
Here is the call graph for this function:

◆ on_toolButton_addrepo_clicked

void MainWindow::on_toolButton_addrepo_clicked ( )
privateslot

◆ on_toolButton_commit_clicked

void MainWindow::on_toolButton_commit_clicked ( )
privateslot

◆ on_toolButton_explorer_clicked

void MainWindow::on_toolButton_explorer_clicked ( )
privateslot
Here is the call graph for this function:

◆ on_toolButton_fetch_clicked

void MainWindow::on_toolButton_fetch_clicked ( )
privateslot

◆ on_toolButton_pull_clicked

void MainWindow::on_toolButton_pull_clicked ( )
privateslot

◆ on_toolButton_push_clicked

void MainWindow::on_toolButton_push_clicked ( )
privateslot

◆ on_toolButton_select_all_clicked

void MainWindow::on_toolButton_select_all_clicked ( )
privateslot

◆ on_toolButton_stage_clicked

void MainWindow::on_toolButton_stage_clicked ( )
privateslot
Here is the call graph for this function:

◆ on_toolButton_status_clicked

void MainWindow::on_toolButton_status_clicked ( )
privateslot
Here is the call graph for this function:

◆ on_toolButton_stop_process_clicked

void MainWindow::on_toolButton_stop_process_clicked ( )
privateslot
Here is the call graph for this function:

◆ on_toolButton_terminal_clicked

void MainWindow::on_toolButton_terminal_clicked ( )
privateslot
Here is the call graph for this function:

◆ on_toolButton_unstage_clicked

void MainWindow::on_toolButton_unstage_clicked ( )
privateslot
Here is the call graph for this function:

◆ on_treeWidget_repos_currentItemChanged

void MainWindow::on_treeWidget_repos_currentItemChanged ( QTreeWidgetItem *  current,
QTreeWidgetItem *  previous 
)
privateslot
Here is the call graph for this function:

◆ on_treeWidget_repos_customContextMenuRequested

void MainWindow::on_treeWidget_repos_customContextMenuRequested ( const QPoint &  pos)
privateslot
Here is the call graph for this function:

◆ on_treeWidget_repos_itemDoubleClicked

void MainWindow::on_treeWidget_repos_itemDoubleClicked ( QTreeWidgetItem *  item,
int  column 
)
privateslot
Here is the call graph for this function:

◆ onAddFileObjectData

void MainWindow::onAddFileObjectData ( const MainWindowExchangeData data)
privateslot
Here is the call graph for this function:

◆ onAvatarReady

void MainWindow::onAvatarReady ( )
privateslot
Here is the call graph for this function:

◆ onCommitDetailGetterReady

void MainWindow::onCommitDetailGetterReady ( )
privateslot
Here is the call graph for this function:

◆ onCommitLogCurrentRowChanged

void MainWindow::onCommitLogCurrentRowChanged ( int  row)
privateslot
Here is the call graph for this function:

◆ onInterval10ms

void MainWindow::onInterval10ms ( )
privateslot

10ms間隔のインターバルタイマ

Here is the call graph for this function:

◆ onLogCurrentItemChanged()

void MainWindow::onLogCurrentItemChanged ( bool  update_file_list)
private

コミットログの選択が変化した

Here is the call graph for this function:

◆ onLogIdle

void MainWindow::onLogIdle ( )
protectedslot
Here is the call graph for this function:

◆ onLogVisibilityChanged

void MainWindow::onLogVisibilityChanged ( )
privateslot

◆ onPtyProcessCompleted

void MainWindow::onPtyProcessCompleted ( bool  ok,
PtyProcessCompleted const &  data 
)
privateslot
Here is the call graph for this function:

◆ onRemoteInfoChanged

void MainWindow::onRemoteInfoChanged ( )
privateslot
Here is the call graph for this function:

◆ onRepositoriesTreeDropped

void MainWindow::onRepositoriesTreeDropped ( )
privateslot
Here is the call graph for this function:

◆ onRepositoryTreeSortRecent()

void MainWindow::onRepositoryTreeSortRecent ( bool  f)
Here is the call graph for this function:

◆ onSetCommitLog

void MainWindow::onSetCommitLog ( const CommitLogExchangeData log)
privateslot
Here is the call graph for this function:

◆ onShowFileList

void MainWindow::onShowFileList ( FileListType  panel_type)
privateslot
Here is the call graph for this function:

◆ onShowStatusInfo

void MainWindow::onShowStatusInfo ( StatusInfo const &  info)
privateslot
Here is the call graph for this function:

◆ onStartEvent()

void MainWindow::onStartEvent ( )
private
Here is the call graph for this function:

◆ openExplorer() [1/2]

void MainWindow::openExplorer ( const RepositoryInfo repo)
private

ファイルマネージャを開く

Parameters
repo
Here is the call graph for this function:

◆ openExplorer() [2/2]

void MainWindow::openExplorer ( QString const &  dir,
QString const &  ssh_key 
)
static

ファイルマネージャを開く

Parameters
dirディレクトリ
ssh_keySSHキー

◆ openNewGuitar()

void MainWindow::openNewGuitar ( QString const &  path,
QString const &  commit_id 
)
static

◆ openRepository()

void MainWindow::openRepository ( OpenRepositoryOption const &  opt)
private

MainWindow::openRepository.

Parameters
validateバリデート
wait_cursorウェイトカーソル
keep_selection選択を保持する

リポジトリを開く

Here is the call graph for this function:

◆ openRepositoryMain()

void MainWindow::openRepositoryMain ( OpenRepositoryOption const &  opt)
private
Here is the call graph for this function:

◆ openSelectedRepository()

void MainWindow::openSelectedRepository ( )
private

MainWindow::openSelectedRepository.

選択されたリポジトリを開く

Here is the call graph for this function:

◆ openTerminal() [1/2]

void MainWindow::openTerminal ( const RepositoryInfo repo)
private

コマンドプロンプトを開く

Parameters
repo
Here is the call graph for this function:

◆ openTerminal() [2/2]

void MainWindow::openTerminal ( QString const &  dir,
QString const &  ssh_key 
)
static

コマンドプロンプトを開く

Parameters
dirディレクトリ
ssh_keySSHキー
Here is the call graph for this function:

◆ parseDetectedDubiousOwnershipInRepositoryAt()

std::string MainWindow::parseDetectedDubiousOwnershipInRepositoryAt ( const std::vector< std::string > &  lines)
static
Here is the call graph for this function:

◆ postEvent()

void MainWindow::postEvent ( QObject *  receiver,
QEvent *  event,
int  ms_later 
)
private

イベントをポストする

Parameters
receiver宛先
eventイベント
ms_later遅延時間(0なら即座)
Here is the call graph for this function:

◆ postStartEvent()

void MainWindow::postStartEvent ( int  ms_later)

開始イベントをポストする

Here is the call graph for this function:

◆ postUserEvent()

void MainWindow::postUserEvent ( UserEventHandler::variant_t &&  v,
int  ms_later 
)
private

ユーザーイベントをポストする

Parameters
vデータ
ms_later遅延時間(0なら即座)
Here is the call graph for this function:

◆ preferredRepositoryGroup()

QString MainWindow::preferredRepositoryGroup ( ) const
private

◆ progress_widget()

ProgressWidget * MainWindow::progress_widget ( ) const
private

◆ pull()

void MainWindow::pull ( GitRunner  g)
private
Here is the call graph for this function:

◆ push() [1/2]

bool MainWindow::push ( )
private

MainWindow::push.

Returns

pushする

Here is the call graph for this function:

◆ push() [2/2]

void MainWindow::push ( bool  set_upstream,
QString const &  remote,
QString const &  branch,
bool  force 
)
private

MainWindow::push.

Parameters
-uオプションを有効にする
remoteリモート
branchブランチ
force強制

pushする

Here is the call graph for this function:

◆ push_tags()

void MainWindow::push_tags ( GitRunner  g)
private
Here is the call graph for this function:

◆ queryCommit()

std::optional< GitCommitItem > MainWindow::queryCommit ( const GitHash id)
Here is the call graph for this function:

◆ queryCommitLog()

CommitLogExchangeData MainWindow::queryCommitLog ( GitRunner  g,
bool  suppress_uncommit_changes 
)
private

MainWindow::queryCommitLog.

Parameters
p
gコミットログとブランチ情報を取得
Here is the call graph for this function:

◆ queryCurrentCommitTagList()

TagList const & MainWindow::queryCurrentCommitTagList ( ) const
Here is the call graph for this function:

◆ queryTags()

std::map< GitHash, TagList > MainWindow::queryTags ( GitRunner  g)
private
Here is the call graph for this function:

◆ rebaseBranch()

void MainWindow::rebaseBranch ( GitCommitItem const *  commit)
private
Here is the call graph for this function:

◆ refrectRepositories()

void MainWindow::refrectRepositories ( )
private

MainWindow::refrectRepositories()

Parameters
reposリポジトリツリーの状態をリポジトリリストに反映する
Here is the call graph for this function:

◆ refresh()

void MainWindow::refresh ( )
Here is the call graph for this function:

◆ remoteBranches()

QStringList MainWindow::remoteBranches ( const GitHash id,
QStringList *  all 
)
private
Here is the call graph for this function:

◆ remoteInfoChanged

void MainWindow::remoteInfoChanged ( )
signal

◆ remotes()

QStringList MainWindow::remotes ( ) const
private

◆ removeRepositoryFromBookmark()

void MainWindow::removeRepositoryFromBookmark ( RepositoryTreeIndex const &  index,
bool  ask 
)
private

リポジトリをブックマークから消去

Parameters
index消去するリポジトリのインデックス
asktrueならユーザーに問い合わせる
Here is the call graph for this function:

◆ removeSelectedRepositoryFromBookmark()

void MainWindow::removeSelectedRepositoryFromBookmark ( bool  ask)
protected

リポジトリをブックマークから消去

Parameters
asktrueならユーザーに問い合わせる
Here is the call graph for this function:

◆ reopenRepository()

void MainWindow::reopenRepository ( bool  validate,
OpenRepositoryOption  opt 
)
private
Here is the call graph for this function:

◆ reopenRepositoryAsNewSession()

void MainWindow::reopenRepositoryAsNewSession ( )
private
Here is the call graph for this function:

◆ repositoriesListStyle()

RepositoryTreeWidget::RepositoryListStyle MainWindow::repositoriesListStyle ( ) const

◆ repositoryItem()

std::optional< RepositoryInfo > MainWindow::repositoryItem ( const RepositoryTreeIndex index) const
private
Here is the call graph for this function:

◆ repositoryList()

QList< RepositoryInfo > const & MainWindow::repositoryList ( ) const
private

◆ repositoryTreeIndex()

MainWindow::RepositoryTreeIndex MainWindow::repositoryTreeIndex ( const QTreeWidgetItem *  item) const
private
Here is the call graph for this function:

◆ resetFile()

void MainWindow::resetFile ( const QStringList &  paths)
private

MainWindow::resetFile.

Parameters
pathsパス

ファイルをリセットする

Here is the call graph for this function:

◆ retrieveCommitLog()

GitCommitItemList MainWindow::retrieveCommitLog ( GitRunner  g) const
private
Here is the call graph for this function:

◆ retry()

void MainWindow::retry ( )
private

◆ revertAllFiles()

void MainWindow::revertAllFiles ( )
private

MainWindow::revertAllFiles.

すべてのファイルをHEADに戻す

Here is the call graph for this function:

◆ revertCommit()

void MainWindow::revertCommit ( )
private
Here is the call graph for this function:

◆ rowFromCommitId()

int MainWindow::rowFromCommitId ( const GitHash id)
private
Here is the call graph for this function:

◆ rowLabels()

BranchLabelList MainWindow::rowLabels ( int  row,
bool  sorted = true 
) const
Here is the call graph for this function:

◆ runOnRepositoryDir()

bool MainWindow::runOnRepositoryDir ( const std::function< void(QString, QString)> &  callback,
const RepositoryInfo repo 
)
private
Here is the call graph for this function:

◆ runPtyGit()

void MainWindow::runPtyGit ( QString const &  progress_message,
GitRunner  g,
GitCommandRunner::variant_t  var,
std::function< void(ProcessStatus *, QVariant const &userdata)>  callback,
QVariant const &  userdata 
)
private
Here is the call graph for this function:

◆ saveApplicationSettings()

void MainWindow::saveApplicationSettings ( )
private
Here is the call graph for this function:

◆ saveBlobAs()

bool MainWindow::saveBlobAs ( QString const &  id,
QString const &  dstpath 
)

MainWindow::saveBlobAs.

Parameters
idID
dstpath保存先

ファイルを保存する

Here is the call graph for this function:

◆ saveByteArrayAs()

bool MainWindow::saveByteArrayAs ( const QByteArray &  ba,
QString const &  dstpath 
)
private

MainWindow::saveByteArrayAs.

Parameters
baバイト配列
dstpath保存先
Returns

バイト配列を保存する

◆ saveFileAs()

bool MainWindow::saveFileAs ( QString const &  srcpath,
QString const &  dstpath 
)

MainWindow::saveFileAs.

Parameters
srcpath保存元
dstpath保存先

ファイルを保存する

Here is the call graph for this function:

◆ saveRepositoryBookmark()

void MainWindow::saveRepositoryBookmark ( RepositoryInfo  item)

MainWindow::saveRepositoryBookmark.

Parameters
itemリポジトリ情報

リポジトリブックマークを保存する

Here is the call graph for this function:

◆ saveRepositoryBookmarks()

bool MainWindow::saveRepositoryBookmarks ( )
private

MainWindow::saveRepositoryBookmarks.

リポジトリブックマークをファイルに保存する

Here is the call graph for this function:

◆ scanFolderAndRegister()

void MainWindow::scanFolderAndRegister ( QString const &  group)
private
Here is the call graph for this function:

◆ selectCommand_() [1/2]

QString MainWindow::selectCommand_ ( QString const &  cmdname,
const QStringList &  cmdfiles,
const QStringList &  list,
QString  path,
const std::function< void(QString const &)> &  callback 
)
private
Here is the call graph for this function:

◆ selectCommand_() [2/2]

QString MainWindow::selectCommand_ ( QString const &  cmdname,
QString const &  cmdfile,
const QStringList &  list,
QString const &  path,
const std::function< void(QString const &)> &  callback 
)
private
Here is the call graph for this function:

◆ selectedCommitItem()

GitCommitItem const & MainWindow::selectedCommitItem ( ) const
private

MainWindow::selectedCommitItem.

Returns
コミットアイテム

選択されたコミットアイテムを返す

Here is the call graph for this function:

◆ selectedFiles()

QStringList MainWindow::selectedFiles ( ) const
private
Here is the call graph for this function:

◆ selectedFiles_()

QStringList MainWindow::selectedFiles_ ( QListWidget *  listwidget) const
private
Here is the call graph for this function:

◆ selectedLogIndex()

int MainWindow::selectedLogIndex ( ) const
Here is the call graph for this function:

◆ selectedRepositoryItem()

std::optional< RepositoryInfo > MainWindow::selectedRepositoryItem ( ) const
protected
Here is the call graph for this function:

◆ selectGitCommand()

QString MainWindow::selectGitCommand ( bool  save)
Here is the call graph for this function:

◆ selectGpgCommand()

QString MainWindow::selectGpgCommand ( bool  save)
Here is the call graph for this function:

◆ selectLogTableRow()

void MainWindow::selectLogTableRow ( int  row)

◆ selectSshCommand()

QString MainWindow::selectSshCommand ( bool  save)
Here is the call graph for this function:

◆ setAppSettings()

void MainWindow::setAppSettings ( const ApplicationSettings appsettings)
private
Here is the call graph for this function:

◆ setCommitLog()

void MainWindow::setCommitLog ( const CommitLogExchangeData exdata)

◆ setCompletedHandler()

void MainWindow::setCompletedHandler ( std::function< void(bool, const QVariant &)>  fn,
const QVariant &  userdata 
)
private
Here is the call graph for this function:

◆ setCurrentBranch()

void MainWindow::setCurrentBranch ( const GitBranch b)

◆ setCurrentGitRunner()

void MainWindow::setCurrentGitRunner ( GitRunner  g)
private

◆ setCurrentLogRow()

bool MainWindow::setCurrentLogRow ( int  row)

◆ setCurrentRemoteName()

void MainWindow::setCurrentRemoteName ( QString const &  name)
private

◆ setCurrentRepository()

void MainWindow::setCurrentRepository ( const RepositoryInfo repo,
bool  clear_authentication 
)
private

MainWindow::setCurrentRepository.

Parameters
repoリポジトリ
clear_authentication認証情報をクリアする

現在のリポジトリを設定する

Here is the call graph for this function:

◆ setDiffResult()

void MainWindow::setDiffResult ( const QList< GitDiff > &  diffs)
private

◆ setFocusToLogTable()

void MainWindow::setFocusToLogTable ( )

◆ setForceFetch()

void MainWindow::setForceFetch ( bool  force_fetch)
private

◆ setGitCommand()

void MainWindow::setGitCommand ( QString const &  path,
bool  save 
)
private

MainWindow::setGitCommand.

Parameters
pathパス
save保存する

gitコマンドのパスを設定する

Here is the call graph for this function:

◆ setGpgCommand()

void MainWindow::setGpgCommand ( QString const &  path,
bool  save 
)
private

MainWindow::setGpgCommand.

Parameters
pathパス
save保存する

gpgコマンドのパスを設定する

Here is the call graph for this function:

◆ setHeadId()

void MainWindow::setHeadId ( const GitHash head_id)
private

◆ setIncrementalSearchText()

void MainWindow::setIncrementalSearchText ( QString const &  text,
int  repo_list_select_row = -1 
)
private

フィルタ文字列を設定する

Parameters
text
Here is the call graph for this function:

◆ setInteractionEnabled()

void MainWindow::setInteractionEnabled ( bool  enabled)
private

◆ setInteractionMode()

void MainWindow::setInteractionMode ( const InteractionMode im)
private

◆ setNetworkingCommandsEnabled()

void MainWindow::setNetworkingCommandsEnabled ( bool  enabled)
private

ネットワークを使用するコマンドの可否をUIに反映する

Parameters
enabled
Here is the call graph for this function:

◆ setPreferredRepositoryGroup()

void MainWindow::setPreferredRepositoryGroup ( QString const &  group)
private

MainWindow::setPreferredRepositoryGroup.

Parameters
groupグループ

リポジトリ追加時のデフォルトグループを設定する

◆ setProgress()

void MainWindow::setProgress ( float  progress)
Here is the call graph for this function:

◆ setPtyProcessCompletionData()

void MainWindow::setPtyProcessCompletionData ( const QVariant &  value)
private

◆ setPtyProcessOk()

void MainWindow::setPtyProcessOk ( bool  pty_process_ok)
private

◆ setRemoteOnline()

void MainWindow::setRemoteOnline ( bool  f,
bool  save 
)
private
Here is the call graph for this function:

◆ setRepositoryInfo()

void MainWindow::setRepositoryInfo ( QString const &  reponame,
QString const &  brname 
)
private

◆ setRepositoryList()

void MainWindow::setRepositoryList ( QList< RepositoryInfo > &&  list)
private

◆ setRetry()

void MainWindow::setRetry ( std::function< void(const QVariant &)>  fn,
const QVariant &  var 
)
private
Here is the call graph for this function:

◆ setShowAvatars()

void MainWindow::setShowAvatars ( bool  show,
bool  save 
)
Here is the call graph for this function:

◆ setShowGraph()

void MainWindow::setShowGraph ( bool  show,
bool  save 
)
Here is the call graph for this function:

◆ setShowLabels()

void MainWindow::setShowLabels ( bool  show,
bool  save 
)
Here is the call graph for this function:

◆ setSshCommand()

void MainWindow::setSshCommand ( QString const &  path,
bool  save 
)
private

MainWindow::setSshCommand.

Parameters
pathパス
save保存する

sshコマンドのパスを設定する

Here is the call graph for this function:

◆ setStatusInfo()

void MainWindow::setStatusInfo ( StatusInfo const &  info)

◆ setSubmodules()

void MainWindow::setSubmodules ( const QList< GitSubmoduleItem > &  submodules)
private
Here is the call graph for this function:

◆ setUncommitedChanges()

void MainWindow::setUncommitedChanges ( bool  uncommited_changes)
private

◆ setUnknownRepositoryInfo()

void MainWindow::setUnknownRepositoryInfo ( )
private
Here is the call graph for this function:

◆ setupAddFileObjectData()

void MainWindow::setupAddFileObjectData ( )
private

ファイルリストを更新

Parameters
idコミットID
wait
Here is the call graph for this function:

◆ setupExternalPrograms()

void MainWindow::setupExternalPrograms ( )
Here is the call graph for this function:

◆ setupShowFileListHandler()

void MainWindow::setupShowFileListHandler ( )
private
Here is the call graph for this function:

◆ setupStatusInfoHandler()

void MainWindow::setupStatusInfoHandler ( )
private
Here is the call graph for this function:

◆ setWindowTitle_()

void MainWindow::setWindowTitle_ ( const GitUser user)
private
Here is the call graph for this function:

◆ showFileList()

void MainWindow::showFileList ( FileListType  files_list_type)
private

◆ showLogWindow()

void MainWindow::showLogWindow ( bool  show)
private

◆ shown()

bool MainWindow::shown ( )
Here is the call graph for this function:

◆ showObjectProperty()

void MainWindow::showObjectProperty ( QListWidgetItem *  item)

オブジェクトプロパティ

Parameters
item
Here is the call graph for this function:

◆ showProgress()

void MainWindow::showProgress ( QString const &  text,
float  progress = -1.0f 
)
Here is the call graph for this function:

◆ showStatus()

void MainWindow::showStatus ( )
private
Here is the call graph for this function:

◆ signalAddFileObjectData

void MainWindow::signalAddFileObjectData ( const MainWindowExchangeData data)
signal

◆ signalHideProgress

void MainWindow::signalHideProgress ( )
signal

◆ signalSetProgress

void MainWindow::signalSetProgress ( float  progress)
signal

◆ signalShowStatusInfo

void MainWindow::signalShowStatusInfo ( StatusInfo const &  info)
signal

◆ signalUpdateCommitLog

void MainWindow::signalUpdateCommitLog ( )
signal

◆ signatureVerificationIcon()

QIcon MainWindow::signatureVerificationIcon ( const GitHash id) const

MainWindow::signatureVerificationIcon.

Parameters
idコミットID

コミットの署名検証結果に応じたアイコンを返す

Here is the call graph for this function:

◆ sigPtyCloneCompleted

void MainWindow::sigPtyCloneCompleted ( bool  ok,
QVariant const &  userdata 
)
signal

◆ sigPtyFetchCompleted

void MainWindow::sigPtyFetchCompleted ( bool  ok,
QVariant const &  userdata 
)
signal

◆ sigPtyProcessCompleted

void MainWindow::sigPtyProcessCompleted ( bool  ok,
PtyProcessCompleted const &  data 
)
signal

◆ sigSetCommitLog

void MainWindow::sigSetCommitLog ( const CommitLogExchangeData log)
signal

◆ sigShowFileList

void MainWindow::sigShowFileList ( FileListType  files_list_type)
signal

◆ sigWriteLog

void MainWindow::sigWriteLog ( LogData const &  logdata)
signal

◆ sshPassphrasePass()

std::string MainWindow::sshPassphrasePass ( ) const
private

◆ sshPassphraseUser()

std::string MainWindow::sshPassphraseUser ( ) const
private

◆ sshSetPassphrase()

void MainWindow::sshSetPassphrase ( const std::string &  user,
const std::string &  pass 
)
private

◆ stage()

void MainWindow::stage ( GitRunner  g,
const QStringList &  paths 
)
private
Here is the call graph for this function:

◆ startTimers()

void MainWindow::startTimers ( )
private

インターバルタイマを開始する

Here is the call graph for this function:

◆ stopPtyProcess()

void MainWindow::stopPtyProcess ( )
private
Here is the call graph for this function:

◆ submodule_add()

void MainWindow::submodule_add ( QString  url = {},
QString const &  local_dir = {} 
)
private

MainWindow::submodule_add.

Parameters
urlURL
local_dirローカルディレクトリ

サブモジュールを追加する

Here is the call graph for this function:

◆ submodules()

const QList< GitSubmoduleItem > & MainWindow::submodules ( ) const
private

◆ tagmap()

std::map< GitHash, TagList > const & MainWindow::tagmap ( ) const
private
Here is the call graph for this function:

◆ tempfileHeader()

QString MainWindow::tempfileHeader ( ) const
private

◆ test

void MainWindow::test ( )
privateslot

◆ testRemoteRepositoryValidity()

bool MainWindow::testRemoteRepositoryValidity ( QString const &  url,
QString const &  sshkey 
)
Here is the call graph for this function:

◆ themeForTextEditor()

TextEditorThemePtr MainWindow::themeForTextEditor ( )

◆ toggleMaximized

void MainWindow::toggleMaximized ( )
privateslot

◆ unassosiated_git_runner()

GitRunner MainWindow::unassosiated_git_runner ( ) const
Here is the call graph for this function:

◆ updateAncestorCommitMap()

void MainWindow::updateAncestorCommitMap ( )

選択されたコミットを起点として、視認可能な範囲にあるすべての先祖コミットを探索し、 太線描画用の先祖コミット集合を更新する。

この関数は樹形図の描画において、現在選択されているコミットとその先祖に該当するコミットを 太線で表示するための補助情報を更新する処理を行う。

前提として、UIスレッド上で実行される必要がある。

Here is the call graph for this function:

◆ updateAvatar()

void MainWindow::updateAvatar ( const GitUser user,
bool  request 
)
private
Here is the call graph for this function:

◆ updateButton()

void MainWindow::updateButton ( )
private

◆ updateCommitGraph()

void MainWindow::updateCommitGraph ( GitCommitItemList logs)
static
Here is the call graph for this function:

◆ updateCommitLogTableViewLater()

void MainWindow::updateCommitLogTableViewLater ( )
Here is the call graph for this function:

◆ updateCurrentFileList()

void MainWindow::updateCurrentFileList ( )
Here is the call graph for this function:

◆ updateDiffView() [1/2]

void MainWindow::updateDiffView ( )
private

◆ updateDiffView() [2/2]

void MainWindow::updateDiffView ( QListWidgetItem *  item)
private

ファイル差分表示を更新する

Parameters
item
Here is the call graph for this function:

◆ updateFileList() [1/2]

void MainWindow::updateFileList ( const GitCommitItem commit)
private
Here is the call graph for this function:

◆ updateFileList() [2/2]

void MainWindow::updateFileList ( const GitHash id)
private
Here is the call graph for this function:

◆ updateFileListLater()

void MainWindow::updateFileListLater ( int  delay_ms)
private
Here is the call graph for this function:

◆ updateHEAD()

void MainWindow::updateHEAD ( GitRunner  g)
private
Here is the call graph for this function:

◆ updateLogTableView()

void MainWindow::updateLogTableView ( )

◆ updatePocessLog()

void MainWindow::updatePocessLog ( bool  processevents)
private

PTYプロセスの出力をログに書き込む

Here is the call graph for this function:

◆ updateRemoteInfo()

void MainWindow::updateRemoteInfo ( )
private

MainWindow::updateRemoteInfo.

リモート情報を更新する

Here is the call graph for this function:

◆ updateRepositoryList()

void MainWindow::updateRepositoryList ( RepositoryTreeWidget::RepositoryListStyle  style = RepositoryTreeWidget::RepositoryListStyle::_Keep,
int  select_row = -1,
QString const &  search_text = {} 
)

リポジトリリストを更新

Here is the call graph for this function:

◆ updateStagedFileCurrentItem()

void MainWindow::updateStagedFileCurrentItem ( )
private
Here is the call graph for this function:

◆ updateStatusBarText()

void MainWindow::updateStatusBarText ( )
private
Here is the call graph for this function:

◆ updateSubmodules()

QList< GitSubmoduleItem > MainWindow::updateSubmodules ( GitRunner  g,
const GitHash id 
)
static

指定のコミットにおけるサブモジュールリストを取得

Parameters
gGitRunner
idコミットID
Returns
サブモジュールリスト
Here is the call graph for this function:

◆ updateUI

void MainWindow::updateUI ( )
privateslot
Here is the call graph for this function:

◆ updateUncommitedChanges()

void MainWindow::updateUncommitedChanges ( GitRunner  g)
private
Here is the call graph for this function:

◆ updateUnstagedFileCurrentItem()

void MainWindow::updateUnstagedFileCurrentItem ( )
private
Here is the call graph for this function:

◆ updateWindowTitle() [1/2]

void MainWindow::updateWindowTitle ( const GitUser user)
private
Here is the call graph for this function:

◆ updateWindowTitle() [2/2]

void MainWindow::updateWindowTitle ( GitRunner  g)
private
Here is the call graph for this function:

◆ whichCommand_()

QStringList MainWindow::whichCommand_ ( QString const &  cmdfile1,
QString const &  cmdfile2 = {} 
)
private
Here is the call graph for this function:

Friends And Related Function Documentation

◆ AboutDialog

friend class AboutDialog
friend

◆ FileDiffSliderWidget

friend class FileDiffSliderWidget
friend

◆ FileDiffWidget

friend class FileDiffWidget
friend

◆ FileHistoryWindow

friend class FileHistoryWindow
friend

◆ ImageViewWidget

friend class ImageViewWidget
friend

◆ MainWindowExchangeData

friend class MainWindowExchangeData
friend

◆ RepositoryTreeWidget

friend class RepositoryTreeWidget
friend

◆ UserEventHandler

friend class UserEventHandler
friend

Member Data Documentation

◆ DIGIT_HEIGHT

constexpr int MainWindow::DIGIT_HEIGHT = 7
staticconstexpr

◆ DIGIT_WIDTH

constexpr int MainWindow::DIGIT_WIDTH = 5
staticconstexpr

◆ m

Private* MainWindow::m
private

◆ ui

Ui::MainWindow* MainWindow::ui
private

The documentation for this class was generated from the following files: